[ВХОД]

Главная | Содержание | Форум | Файлы | Контакт
NAVIG
Резонансные генераторы
Магнитные генераторы
Механические центробежные (вихревые) генераторы
Электростатические генераторы
Водородные генераторы
Ветро- и гидро- и солнечные генераторы
Прочие идеи (разные)
О форуме
Транспорт
Оружие
Научные идеи, теории, предположения...
Экономия топлива
Коммерческие вопросы
Струйные технологии
Торсионные генераторы
Новые технологии
Барахолка
Патентный отдел
Конструкторское бюро
Нейтронная физика
Торнадо и смерчи
Гравитация и антигравитация
Сделай сам. Советы.
Медицина и здравоохранение
мобильная версия
Печатать страницу
Форум - Сделай сам. Советы. - Домашнему мастеру - Помогите со схемой управления 6-ю тиристорами - Стр.1
[1 | 2 ][>
polial | Post: 167318 - Date: 16.03.09(00:35)
Нет ли кого простой схемы управления тиристорами на выходе ВДУ 506.
Собственно задача такова -
1 Имеется ВДУ 506 разбарахоленый.(восстановить схему возможности нет во-первых из-за сложности, во-вторых нет необходимости строгих характеристик, в третьих нет времени для травления- наладки сложных схем.)схема (вернее та часть схемы , что осталась от штатного аппарата)в первом прикрепленном файле
2 Аппарат будет применяться в гальванике. Ток должен регулироваться в пределах 100-500 Ампер. По паспорту - ток в первичке 60 Ампер. Напряжение ХХ 85 Вольт, при нагрузке 50 Вольт. Ну 500 А видимо тоже ни к чему хватит и 300, Время включения для обработки 1 детали 2 часа. (Пробовал гальванику на рабочем ВДУ 505 - для покрытия вполне достаточно 300Ампер,2 часа работы, но сварочный аппарат 505 все время в работе, вот и хочу приспособить 506-ой разбарахоленый)
4 Силовой трансформатор в норме - подключен на треугольник.
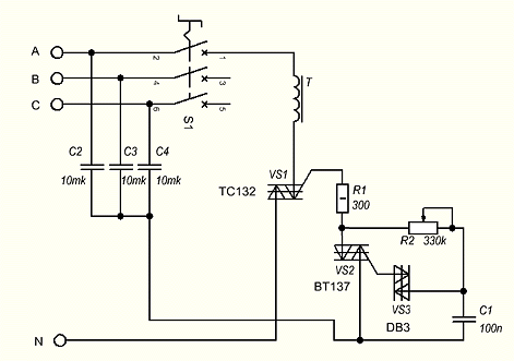
5 Тиристоры - 6 штук Т160
6 Пробовал в симуляторе схему по рис 1 (во втором прикрепленном файле) - отображает ошибку timestep too small - не нашел где этот самый timestep изменить.... Тут можно было бы обойтись 1 регулятором, что и привлекает. Думал прикрутить на каждую фазу по такой схемке.
7 На выходе силового транса - только тиристоры, дроселей штатных нет(L1), да наверное и не надо.

Размер : 22.13 KB
_________________
Нельзя победить закон сохранения энергии, но поторговаться можно
polial | Post: 167320 - Date: 16.03.09(00:38)
блин чето второй файл не прицепился


Размер : 221.07 KB
_________________
Нельзя победить закон сохранения энергии, но поторговаться можно
ert_zeb | Post: 167423 - Date: 16.03.09(17:18)
Диодно-тиристорные сборки традиционно управляются от развязывающего трансформатора.
Но на три фазы схемы сейчас нет. Притаскивали как-то раз щит здоровый для зарядки электровозных акк., вот там схема была простая, но на ОТДЕЛЬНЫХ трансах. Иначе схема усложняется.
Поэтому придётся изобретать самостоятельно. Что-то среднее между этим: [ссылка]
и вот этим: [ссылка]
Только элементную базу взять получше (тогда и проще станет). Лепить компараторы на операционниках, кучу транзисторных каскадов и т.д. теперь не модно.

polial | Post: 173695 - Date: 09.04.09(20:07)
Вопрос решил таким образом - дешево и сердито. Диапазон регулировки 0-400 Ампер. Немного неудобно, что 3 регулятора, но с другой стороны на работе большой перекос фаз 245,235 и 205 вольт. Соответственно раздельная регулировка фаз как бы и не мешает.

Размер : 9.89 KB
_________________
Нельзя победить закон сохранения энергии, но поторговаться можно
polial | Post: 260708 - Date: 07.08.10(17:36)
Как то не знал писать или нет.... заклюют ведь. Но все же решил спросить может кто в курсе.

Вобщем, все это, что намалевано сверху - работает(имею ввиду гальванику) При штатной работе вся эта комедия выдает 280-300 Ампер при примерно 45-50 вольтах. Собственно при гальванировании на деталь подаем "минус" на свинцовые электроды "плюс". Но перед началом обработки надо на 30-60 секунд подать "обратную полярность" для очистки детали (во всяком случае так мне объяснили). За все это время я загальванировал только 150-160 деталей (штоки для гидроцилиндров),просто больше для нашей фирмы и не надо.... таким образом гальваника включалась (переключалась при смене полярности) около 300 раз.
При данном подключении есть неудобство - 3 разных регулятора. Надо обязательно точно одинаково выставить все 3 регулятора. Если надо повысить ток, то приходиться долго и нудно крутить (крутить не то слово - ну буквально тихонько прикасаясь пальцем поворачивать ) поочереди на мизерный угол регуляторы. Если разница в резисторах большая - то аппарат идет вразнос! (причем как уже писалось, очень большая разница U в самой сети). На аппарате установлено 3 амперметра. Таким образом я подгоняю регуляторами одинаковое потребление в каждой фазе.
Так вот аппарат идет вразнос в тот момент если я перекручу или недокручу один из регуляторов. Шум работы увеличивается и многократно, слышны буквально таки удары в аппарате. Выходные (сварочные кабеля) просто дергаются как будто за них кто-то тянет изнутри аппарата!
Для того чтоб вывести его из этого "крутого" пике уже одного регулятора мало! Надо вывернуть на минимум 2 из 3 регуляторов, тогда только он переходит на нормальный - тихий "штатный" режим. (То есть в такой вот экстримальный режим аппарат входит при чрезмерном повороте одного регулятора и потом на этот регулятор в 90-95% случаев не реагирует. Надо убрать в минимум еще один из регуляторов) или убрать питание(есть кнопки стоп-пуск и есть рубильник на входе 380в).... После снятия питания приходится все равно уменьшить регулятор, но в таком случае только один. И повторить регулировку. Ну пишу то я долго обычно все это проходит за 2-5 сек. Я уже набил руку (осталось глаз набить )smilie А вначале уходило на запуск порядка 15 минут....

Вот это прелюдия.... а анаомалия в том что 8-10 раз были случаи когда я ВООБЩЕ не мог выключить аппарат указанными выше способами. Все 3 регулятора в 0 - не выключается гудит, рычит и прыгает. Кнопка СТОП - не выключается, Рубильник - не выключается. Первый раз вообще не знал что делать! Автоматически включил рубильник обратно и нажал ПУСК!!!(регуляторы были уже установлены в ноль все 3) и аппарат замолчал! Сколько это длилось ну 3-8 секунд.(говорят что время в таких ситуациях вещь относительная)

Потом если такое происходило просто выкручивал все регуляторы в ноль и нажимал СТОП-ПУСК. (2-4 секунды) Повторить специально такое не могу. Хотел пару раз после работы, чтоб не мешать никому(и мне чтоб не мешали)включить и посмотреть как долго ну секунд 10-15 работало бы? И снять на телефон. Проигрался часа 2. Не могу повторить. Все иногда получается случайно и сравнительно не часто. Аппарат всегда включался с нагрузкой(электроды(плюс) + деталь(минус)). Летом, когда теплее чаще случается, може просто потому что летом больше работы на гальванике. Ну и всего не более 10 раз такое было.

Да компы, что в бухгалтерии те которые без бесперебойника в такие моменты отрубают или зависают....(потому собственно и старался быстрее выключить)

Аппарат как и писал ВДУ 506. Штатное управление из него все выброшено и включено так как по схеме в предыдущем посте. Амперметры подключены через трансформаторы тока по первичным обмоткам. Напряжение сети - самое безобразное - бывает 30-40 вольт разницы в фазах!

Помнится нечто анамальное происходило у кого-то в теме про "дядю Васю" с 3-х фазным двигателем....

да.... и кнопки и рубильник проверял. Все в норме. И еще вот пишу и только счас понял что в такой аномальный момент ни разу не смотрел в ванну с деталью, кипит или нет... потребляет что-то? - не знаю. если вдруг повторится еще надо посмотреть...

_________________
Нельзя победить закон сохранения энергии, но поторговаться можно
Eduard | Post: 260716 - Date: 07.08.10(19:00)
polial
.
Значицца так. Похоже, к вам приходит слабая нейтраль. В момент разбаланса это каким-то образом влияет на момент поджига 1182пм1, скорее всего, происходит неконтролируемый запуск от повышенного напряжения, плюс влияют индуктивные выбросы коммутации. Попробуй получить хорошую нейтраль для управления, а для этого: фазы через автоматы подаешь на обмотки, нижние концы обмоток на катоды симисторов, аноды симисторов на нейтраль (тут кстати пригодится чтобы посадить все их на один здоровенный радиатор и прикрутить его к стенке шкафа управления), с управляющих выводов симисторов через 1182пм1 коммутировать на СВОЮ нейтраль,которую можно создать, соединив все три фазы в одну точку через приличные конденсаторы звездой (10 мкф 600в думаю, будет достаточно). Если не поможет, то значит, 300 вольт предельное напряжение для 1182пм1 и нужно применить другое решение, например, как в простом регуляторе для лампочки - там DB3, любой симистор, переменник на 330к и кондер 0.1 мкф. Удачи, и отпишись.

ЗЫ: кондеры для искусственной нейтрали лучше зашунтировать резисторами по 10к, 5Вт.

Размер : 21.57 KB
_________________
И мню аз яко то имать быть, что сам себе всяк может учить.
- Правка 07.08.10(21:10) - Eduard
bazarov | Post: 260721 - Date: 07.08.10(19:32)
переменник на 330к и кондер 0.1 мкф. Удачи, и отпишись.

Подтверждаю.

_________________
Не хватит никакого здоровья, чтобы приспособиться к этому глубоко больному обществу(Кришна Мурти)/Горшки не Боги обжигают (многовековая классика)
MSN | Post: 260745 - Date: 07.08.10(21:01)
to polial

стоп, стоп, стоп..., я чё-то не понял, он у тебя в заштатном режиме чего, без сети работает ??? Я имею ввиду вот это:
...Все 3 регулятора в 0 - не выключается гудит, рычит и прыгает. Кнопка СТОП - не выключается, Рубильник - не выключается...


_________________
Говорите говорите, я всегда зеваю когда мне интересно. 99,9% всех СЕ устройств, - от неправильных измерений
polial | Post: 260770 - Date: 07.08.10(23:52)
MSN Пост: 260745 От 07.Aug.2010 (22:01)
to polial

стоп, стоп, стоп..., я чё-то не понял, он у тебя в заштатном режиме чего, без сети работает ??? Я имею ввиду вот это:
...Все 3 регулятора в 0 - не выключается гудит, рычит и прыгает. Кнопка СТОП - не выключается, Рубильник - не выключается...


да именно! но очень недолго, ну пару секунд... пока успеваю отключить-и опять ВКЛЮЧИТЬ рубильник. Дольше просто не могу ждать, не могу описать какой гром стоит от аппарата. Ну раз в 5 громче обычной работы аппарата + вибрация и как бы удары.
ну сколько ну 1.5 - 2 - 3 секунды

1. нештатная работа начинается так - устанавливаю примерно в одинаковое положение все 3 регулятора(1,2,3) ну уже по опыту на ток 20-50 ампер при выключенном агрегате.
2. Включаю и поочереди кручу регуляторы поднимая ток . Ну просто едва-едва касаясь их, оч. нежно.
3. Примерно при токах около 200 ампер кручу еще осторожней.
4. Если при п.3 прозевал и перекрутил более чем надо один из регуляторов, то начинается этот самый нештатный режим.
5. Теперь если даже свернуть в 0 этот регулятор , то нештатный режим не прекращается.
6. Для выхода из такого режима надо любой из оставшихся 2-х регуляторов повернуть в 0. Тогда ток падает тоже практически в ноль.
7. Выключаю аппарат и все повторяется с п.1

НО! несколько раз были ситуации, когда все 3 регулятора после нештатного режима не помогали выйти из него. Т.е. все регуляторы в 0, а аппарат работает!
На задней крышке у него рубильник. Выключаю - продолжает гудеть ну просто ощущение что вот-вот разлетится нахрен! Включаю, жму кнопку ПУСК и он тогда тухнет. Ах да есть еще кнопка СТОП-ПУСК она включает магнитный контактор и вентилятор обдува. На вентиляторе стоит еще микрушка, включается потоком воздуха, типа чтоб фазы не попутать.
Так вот СТОП (отключение обмотки контактора) тоже не отключает. ну сколько надо чтоб вывернуть 3 расположенных рядом регулятора влево? ну 0,5-1 секунда, дотянуться ну около метра до рубильника и включить выключить. ну еще 1 секунда. и нажать кнопку ПУСК еще 0,5 сек. Вот все это время около 3 секунд он рычит гудит и идет вразнос. Первый раз было дольше секунд 5-8, просто не знал за что хвататься выключал - включал все кнопки, хотел к центральному рубильнику бежать... Рубильник на аппарате работает ОК. Кнопки прочищены и проверены также. Контактор разбирал и прочищал. Ну не понимаю что там может быть. Врядли от нуля что то зависит, и заземление надежное... ну не знаю. Возьму фотик пофоткаю его... Попробую просто исключить из схемы контактор, может он как-то заедает(но ведь до него рубильник стоит и тоже не отключает) если будет задача на гальванику.

Специально такой вот режим возпроизвести не могу.

А с работы я в течение 2-3 недель увольняюсь и за это время вряд ли что буду гальванировать. Так бы сидел и еще наблюдал за аппаратом. Не хотелось писать - вдруг там какой-то хомут, только идиотом себя выставлю, ну так вроде нет - все в поряде. Так вот и думаю спросить на что в первую очередь обратить внимание, пока у меня есть доступ к аппарату.... хотя опять же что я там увижу? я сам его и собирал, и подключал, и заземлял, и никаких х-блоков туда не ставил smilie

_________________
Нельзя победить закон сохранения энергии, но поторговаться можно
polial | Post: 260773 - Date: 08.08.10(01:25)
... и вспомнилась ветка д.Васи кто-то там описывал, что попал в такой режим АД, что тот пошел вразнос и остановить смог только откусив обмотки(у)... может что-то похожее? smilie

_________________
Нельзя победить закон сохранения энергии, но поторговаться можно
Eduard | Post: 260774 - Date: 08.08.10(01:48)
Всё, что приходит мне в голову - что индуктивный выброс настолько мощный, что пробивает воздушный промежуток в контакторе и рубильнике и "подхватывает" фазу. Поэтому вопрос - было ли искрение во время эффекта в этих деталях? У меня однажды был случай, что нормальный с виду пускатель выбивал автомат. Потом я звонил тестером прямо по карболитовой изоляции между клеммами - звонился как железный.

_________________
И мню аз яко то имать быть, что сам себе всяк может учить.
polial | Post: 260781 - Date: 08.08.10(08:19)
Все происходит за пару секунд и весьма редко. Вся начинка внутри аппарата. естественно я не смотрел. Еслиб я точно знал, что вот при включении будет такая снамалия - то просто подготовился и разобрал бы корпус. Думаю что при искрении рубильник бы нагрелся или подгорел. Этого не было. Хотя может опять же за столь короткое время не успевает нагреться. Может еслиб я не трогал он и сам заглох бы спустя 10-15 сек ?

Наверное при пробое пахло бы озоном? Правда вентилятор работает, вытяжка, и сама гальваническая ванна далеко не "Шипр"

Ну еслиб была прошивка по карболиту - он бы вообще не отключал и в штатном режиме.

_________________
Нельзя победить закон сохранения энергии, но поторговаться можно
- Правка 08.08.10(08:23) - polial
олег-джан | Post: 260786 - Date: 08.08.10(10:01)
polial | Post: 260781


Состав электролита?
тут что может происходить....
в какой-то момент из-за превышения критического тока на
электродах может образоваться двойной эл.слой...который
является изолятором...получается-конденсатор....

п.с.регулировочные потенциометры на такое управление ставятся
только проволочные!,или многооборотные...
в любом случае должна быть линейная регулировка...

_________________
Обьективная реальность-бред,вызванный недостатком алкоголя в крови...
polial | Post: 260816 - Date: 08.08.10(14:27)
электролит? да х.з. какие-то соли хрома, темно рыжая едкая гадость. В метал. бочки такие пластиночки как чипсы. Получается с H2O кислота (или щелочь) Разъедает руки если попадает. Завтра точно скажу концентрацию и состав.

Электроды - 4 свинцовые пластины примерно 20х70х900 мм Электроды расположены 4-х угольником в круглой титановой бочке диаметром 600 мм глубиной 1000 мм Электроды крепятся через изоляторы. Электрического контакта с бочкой нет, только через электролит. Посредине так же на изоляторах подвешивается деталь. Вся эта кухня помещенна в водяную баню - Бак с водой 1200х700х700 в зависимости от надобности эта баня либо греет воду, либо охлаждает . Надо вобщем выдержать температуру 55-60 градусов. За температурой контролер следит. +/- 1 градус.

Регуляторы.... собирал их не сам. Продаются такие набочики типа мастер-кит. Только выходные симисторы сменил на мощные. на изоляторах поставил и с обдувом от вытяжного вентилятора.

как-то читал , что не рекомендуется управление мощным трансом по входу ни тиристорами ни симисторами, как раз из-за таких вот повышенных шумов (или что-то в этом роде) Статья была про управление сварочным трансформатором.



_________________
Нельзя победить закон сохранения энергии, но поторговаться можно
олег-джан | Post: 260817 - Date: 08.08.10(14:31)
как-то читал , что не рекомендуется управление мощным трансом по входу ни тиристорами ни симисторами, как раз из-за таких вот повышенных шумов (или что-то в этом роде) Статья была про управление сварочным трансформатором.


есть такое дело,только там не шумы имеют значение,а асимметрия
семистора туда-обратно...даже на одной фазе из-за этого звездец
с трансформатором бывает,а тут-три фазы...

_________________
Обьективная реальность-бред,вызванный недостатком алкоголя в крови...
[1 | 2 ][>
У Вас нет прав отвечать в этой теме.
Форум - Сделай сам. Советы. - Домашнему мастеру - Помогите со схемой управления 6-ю тиристорами - Стр 1

Главная | Содержание | Форум | Файлы | Контакт