[ВХОД]
23.04.26(07:37)

skif.biz

Альтернативная энергия. Оставь надежду, всяк сюда входящий...

🏠 Главная | 📚 Содержание | 💬 Форум | 📁 Файлы | 📩 Контакт
 
Резонансные генераторы
Магнитные генераторы
Механические центробежные (вихревые) генераторы
Электростатические генераторы
Водородные генераторы
Ветро- и гидро- и солнечные генераторы
Прочие идеи (разные)
О форуме
Транспорт
Оружие
Научные идеи, теории, предположения...
Экономия топлива
Коммерческие вопросы
Струйные технологии
Торсионные генераторы
Новые технологии
Барахолка
Патентный отдел
Конструкторское бюро
Нейтронная физика
Торнадо и смерчи
Гравитация и антигравитация
Сделай сам. Советы.
Медицина и здравоохранение

📱 | 🖨️

Форум - Гравитация и антигравитация - Теории гравитации - Прибор определения состояния эфира. - Стр:8
<] [ 1 | 2 | 3 | 4 | 5 | 6 | 7 | 8 | 9 | 10 | 11 ] [>
Модератор: donskov
Первый пост темы: donskov Post: #244270 От:06.05.2010 (11:54)

Привет СКИФЫ!!!!

Предлагаю раз и навсегда покончить со спорами:... ---""есть эфир, .. нет эфира...."""???!!!


Прибор для определения состояния эфира.

Назначение:
Прибор предназначен для обнаружения и определения состояния эфира у поверхности планеты.

Устройство: (принципиальная схема).
Прибор состоит из закреплённой на бетонной опоре металлической конструкции (мачты) высотой не менее 6м.
Мачта имеет возможность поворачиваться вокруг своей оси на 360*.
К вершине мачты закреплена на шарнирном устройстве штанга, длина которой 10м.
Штанга крепится к шарниру своим центром и имеет возможность поворачиваться на шарнире на 360*.
На одном конце штанги жестко закреплён излучатель, (лазерный, или узконаправленный -световой).
На другом конце штанги жестко закреплён приемник (светочувствительные диоды , гальванометр , микроамперметр, т.е то, что необходимо для регистрации изменения величины интенсивности излучения).
Свет от излучателя к приёмнику проходит в трубе не допускающей (исключающей) попадания постороннего излучения…

Схема работы прибора.

Ориентируем прибор (штангу) в пространстве.
1. Параллельно линии горизонта, и в направлении движения Земли по орбите.
Включаем прибор и регистрируем показания.
1а. Поворачиваем штангу на 180* и регистрируем показания …

2 Ориентируем штангу по вертикали ..излучатель вверху приёмник внизу.
Включаем, регистрируем….
2а. Разворачиваем штангу на 180*, включаем - регистрируем.

3. Находим созвездие Геркулеса (APEX) и ориентируем штангу на него. Вначале излучателем, затем приёмником, регистрируем показания.
Делаем тоже самое направив прибор в сторону созвездия Девы.. (реликтовое излучение, в сторону которого у планеты максимальная скорость)

Проводим данные (перечисленные) ориентировки штанги (прибора) каждый час в течении суток, недель, месяца, года.

Предполагаемое получение итоговых замеров:

Если планета движется в неподвижном эфире, то это сразу обнаружится в первом же опыте.
В третьем опыте будет зафиксировано; движется - ли планета сквозь эфир, с максимальной скоростью в направлении Апекса…. (созвездие Геркулес), или в сторону созвездия Девы.
А во втором случае мы можем убедиться в том, что не планета движется сквозь эфир, а эфир движется к планете со второй космической скоростью.

P.S. Поскольку являюсь родителем данного прибора, позволю себе дать ему имя собственное:
И нарекаю сей прибор: ДОН-2010-5.А.
(пятёрка,- май, а буква А… ... дань оппоненту....)

З.Ы. Если есть рукастые мужики на форуме, то…….
Прибор не сложен. (нет необходимости в ртутных ваннах и прочей атрибутике… как это было у М-М..)
Напомню, что большинство российских Форумов читаемы на западе, в том числе США. Германия, Израиль…..
Могут слямзить и провести опыт,.. Доказывай потом приоритет России….
Так что:
Как сказал герой известного фильма….. ---« песок течёт быстро, поторопитесь»»»»...

С. Донсков.

gravio | Post:314026 - Date: 29.06.11(06:21)

Можно поинтересоваться у не Даунов,камусрак,дидусь алов вместе с шаоавами?
Каков фундаментальный механизм определения слову СИЛА?


Вне сомнения можно.
1.Задаете ОДИН вопрос - получаете ответ.
(Нельзя вам много знания в - единицу времени...)
А то что решил тебе клоун пояснить... привычные и обычные Законы Ньютона это даже и хорошо.
Прочтешь учебник,и придет понимание.
Дерзай я помогу - у меня отпуск..
Успехов тиаретик-с..
Только ты сволочь - вменяемо задавай вопросы.
Я не "Дедушка"-Иван могу и огорчить опрометчивым незлым словом...

_________________
\"Настоящий изобретатель обязан принести идею, полномасштабный действующий опытно-промышленный образец, и деньги на внедрение (с откатом).\"


bobik | Post:314045 - Date: 29.06.11(11:03)
Eduard Пост: 314024 От 29.Jun.2011 (04:40)
ДАЙ схему и описание эксперимента по-человеческим языком!

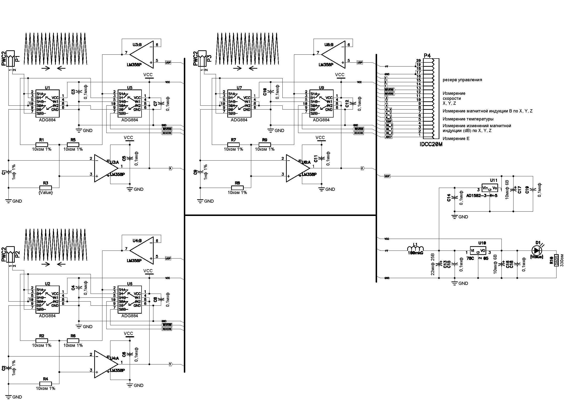
Вот принцип набросал. Схема измерения обеспечивает протекание тока I заряда-разряда кондёра в RC-генераторе в одну сторону как показано на рис. Если предполагать, что скорость кефира влияет на электрический ток напрямую, т.е. как ветер(а не как МП перпендикулярно), то тогда регистрируемый ветер будет направлен как показано на рис. скорость кефира V. Вдоль короткой стороны(8см) скорость по проводу(со схемой измерения) будет разностью скоростей С-V, а по гребёнке вертикальная составляющая скорости ЭМ будет равна C*SinA и суммарная скорость составит С*SinA+V. По длиной стороне(2м) влияние скорости кефира на С отсутствует, т.к. взаимно компенсируется. Время условной генерации t1=8cm/(C-V)+8cm/(С*SinA+V). Получаем, измеряем(1минута) и запоминаем эту частоту при направлении тока указанном на рис. Далее в схеме перекоммутируем направление тока на противоположное(вниз стрелка) и опять измеряем и запоминаем частоту с временем условной генерации t2=8cm/(C+V)+8cm/(С*SinA-V). Отнимаем полученные значения частот друг от друга 1/t1-1/t2 - результат зависит от скорости V.
Для исключения различных разбалансов схемы(сопротивление коммутаторов и т.д.) в плане направления тока, производится несколько измерений, далее гребёнка переворачивается на 180 градусов, т.е. картинка таже только верх становится низом(схема измерения не поворачивается). И опять производится измерения частот с разным направлением тока, только теперь часть схемы которая создавала ток как на рис. создаёт противоположный ток.
Как показали измерения присутствует небольшая постоянная составляющая схемы из-за разбаланса элементов, которая полностью исключается сложением двух полученых разностей частот (до и после поворота на 180 град) df=(df1+df2)/2.

ПС электрическую схему забыл вчера перевести в рис., сегодня вечером если успею скину.😏


Размер: 19.19 KB

_________________
Нильс Бор: "Ваша идея безумна. Вопрос лишь в том, достаточно ли она безумна, чтобы быть правильной!"


valeralap | Post:314067 - Date: 29.06.11(12:54)
gravio | Post: 314026 - Date: 29 Jun 2011 04:21 ...у меня отпуск.. Только ты сволочь - вменяемо задавай вопросы. ...поможет ему разве что психушка.

Рано вас уважаемый, выпустили из психушки в отпуск, вам еще лечится и лечится... 😎

_________________
Чтобы слушать Иисуса Христа, нужно быть, хотя бы его апостолом!


bobik | Post:314101 - Date: 29.06.11(17:28)
Часть схемы относящееся к гребёнке. Гребёнка подключена к Р1.


Размер: 304.35 KB

_________________
Нильс Бор: "Ваша идея безумна. Вопрос лишь в том, достаточно ли она безумна, чтобы быть правильной!"


Eduard | Post:314122 - Date: 29.06.11(20:26)
Бобик, спасибо за представленную схему и пояснения.

Здесь некоторые мои мысли по поводу.
Измерение происходит на постоянном токе. Если взять просто гребенку и измерять ЭДС, то всегда будет 0, независимо от ее положения - правильно? В этом случае наступает полная компенсация двух противоположных ЭДС, наведенных ветром в разных ветвях цепи, независимо от их формы. А когда течет ток, то он либо подгоняется, либо тормозится, либо не изменяется (в случае нормали). Но в любом случае сумма участков гребенки, в которых проявляется компенсирующее действие, остается равным участку с прямым действием. Но раз прибор все-таки как-то работает, логично предположить, что разница появляется в участке с нормалью. Причем разница такая: при одном направлении тока сопротивление меньше, при противоположном - больше. Но ведь так ведут себя диоды! 😀 . Отсюда - появляется еще один метод измерения нелинейности второго порядка на переменном токе, а здесь имеется богатейший опыт радиолюбителей и большой парк микросхем, специально заточенных под малые ВЧ сигналы.

Твоя схема составлена грамотно, придраться не к чему. Единственное - операционники LM358 широкого применения, не очень подходят для измерительной схемы, не очень быстрые, и большой входной ток. Я бы выбрал что-нибудь типа NE5532.

И еще, в плане развития идеи, хотелось бы услышать мнения уважаемых форумчан о возможных усовершенствованиях формы гребенки для повышения чувствительности. У меня есть возможность изготовить их на стеклотекстолите с хорошей точностью и разместить измерительную схему прямо на этой же плате. В связи с этим вопрос - достаточно ли будет размера формата А4 или придется каскадировать десяток таких плат для достижения базиса приемлемой длины? Дорожки лучше сделать пошире или наоборот, потоньше? Есть ли смысл уравнивать сопротивление прямого участка с сопротивлением гребенки?

_________________
И мню аз яко то имать быть, что сам себе всяк может учить.


bobik | Post:314178 - Date: 30.06.11(05:27)
Eduard Пост: 314122 От 29.Jun.2011 (21:26)
операционники LM358 широкого применения, не очень подходят для измерительной схемы, не очень быстрые, и большой входной ток. Я бы выбрал что-нибудь типа NE5532.
ОУ стоят AD8032(80МГц, 30В/мкс, railTOrail) - в схеме просто библиотечный ОУ для этого корпуса.

Eduard Пост: 314122 От 29.Jun.2011 (21:26)
Дорожки лучше сделать пошире или наоборот, потоньше? Есть ли смысл уравнивать сопротивление прямого участка с сопротивлением гребенки?
Увеличение сопротивления, как таковое уменьшает рабочею частоту и увеличивает отношение частота/разность частот, т.е. чувствительность, имхо. Основное(имхо) угол между дорожками, чем меньше, тем лучше. С длиной проводов гребёнки не экспериментировал, имхо длинее лучше, но не факт.

Eduard Пост: 314122 От 29.Jun.2011 (21:26)
Если взять просто гребенку и измерять ЭДС, то всегда будет 0, независимо от ее положения - правильно? В этом случае наступает полная компенсация двух противоположных ЭДС, наведенных ветром в разных ветвях цепи, независимо от их формы.
Не мерил, через месяц померяю.

_________________
Нильс Бор: "Ваша идея безумна. Вопрос лишь в том, достаточно ли она безумна, чтобы быть правильной!"


gravio | Post:314180 - Date: 30.06.11(07:35)

1.Электромагнитный ЭТО КАКОЙ???...
2.Вы, что знаете из чего магнитные линии сделаны?...

1.Это когда - ТОЧНО не механический.
2.Разумеется знаю - КАКИЕ опилки положишь - из ТОГО материала линию и получишь.
Или у Вас иначе?
Запоминай сынок - если бы Природа имела "силовые линии" Вы были бы весь,с ног до головы РИФЛЕНЫЙ и весь В БОРОЗДКАХ...
Удачи дурик!

_________________
\"Настоящий изобретатель обязан принести идею, полномасштабный действующий опытно-промышленный образец, и деньги на внедрение (с откатом).\"


gravio | Post:314181 - Date: 30.06.11(07:35)

1.Электромагнитный ЭТО КАКОЙ???...
2.Вы, что знаете из чего магнитные линии сделаны?...

1.Это когда - ТОЧНО не механический.
2.Разумеется знаю - КАКИЕ опилки положишь - из ТОГО материала линию и получишь.
Или у Вас иначе?
Запоминай сынок - если бы Природа имела "силовые линии" Вы были бы весь,с ног до головы РИФЛЕНЫЙ и весь В БОРОЗДКАХ...
Удачи дурик!

_________________
\"Настоящий изобретатель обязан принести идею, полномасштабный действующий опытно-промышленный образец, и деньги на внедрение (с откатом).\"


valeralap | Post:314215 - Date: 30.06.11(12:36)
gravio | Post: 314181 - Date: 30 Jun 2011 05:35 Удачи дурик!

Ты даже адекватно не можешь вопрос понять, не то- что на него обдуманно ответ дать! Тебе не доходит КАКОЙ МЕХАНИЗМ В ПРИРОДЕ ЗАСТАВЛЯЕТ ВЫСТРАИВАТЬСЯ ОПИЛКИ, ПРОЯВЛЯЯ СИЛОВЫЕ ЛИНИИ. Так кто дурик, ты и есть дурик потому-что у тебя мозг костюмированный... Кому нужны твои обезьяний ужимки? Ты что думаешь, что мы бес тебя не знаем как проявить магнитные силовые линии... Если сочтешь убрать свой высокомерный тон который не только тебя не возвышает а наоборот выставляет тебя психически неуравновешенным. Ты думаешь много найдется желающих общаться с бешеной собакой, ведь от нее кроме бешенства заразится нечем, тем-боле научится...
А ты бешеная собака в прямом смысле... Вот тебе шанс, стать нормальным человеком, прекрати унижать и отвечай нормально! Я так же не буду тебя оскорблять и тем боле продолжу нормальный диалог. Не спеши с ответом и сосредоточься... ИЗ ЧЕГО В ПРИРОДЕ ПРОЯВЛЕН МАГНЕТИЗМ который мы в опытах обнаруживаем косвенно железными опилками?
Поясняю, какая МАТЕРИАЛЬНАЯ СУБСТАНЦИЯ отвечает за магнитное поле?

_________________
Чтобы слушать Иисуса Христа, нужно быть, хотя бы его апостолом!


gravio | Post:314228 - Date: 30.06.11(14:11)
Ты что думаешь, что мы бес тебя не знаем как проявить магнитные силовые линии..

Ну почему же..
Я Вам неоднократно рассказывал как провести визуализацию СВОЙСТВА материи(в данном случае - магнита).
И Вы уважаемый поняли - как.
Осталось понять что СВОЙСТВО материи(здесь конкретно магнита)проявляются не виде ЛИНИИ а в вид сферы.
Если магнит лежит на столе - тогда плоскости...
То есть в электромагнитном поле Земли данный пробный объект вашего эксперимента (магнит)имеет свое ярко выраженное(если намагнитить предварительно)ПОЛЕ а не линию.
Визуализация свойств магнита - очень интересное занятие.
Я Вас поздравляю с успехом(неожиданно как!) и продолжайте более тщательно конспектировать мои сообщения.
Это не трудно.
Закрыл ебло,сел подумал,прочел учебник и спросил.
Усекло?

_________________
\"Настоящий изобретатель обязан принести идею, полномасштабный действующий опытно-промышленный образец, и деньги на внедрение (с откатом).\"


gravio | Post:314230 - Date: 30.06.11(14:16)
Ты думаешь много найдется желающих общаться с бешеной собакой, ведь от нее кроме бешенства заразится нечем, тем-боле научится..

Умничка.
Но Вы же пока не можете иначе?
Пройдет время и научитесь...
А пока мне приходится терпеть не только Ваше хамство,но ТУПЫЕ не сформулированные вопросы.
А я Вам уже наверное с год твержу:
Сформулировал и пронумеровал.
Это дисциплинирует обычно - пишущего..
Удачи и не торопитесь.
Наука превосходно живет и без Вашего участия.

_________________
\"Настоящий изобретатель обязан принести идею, полномасштабный действующий опытно-промышленный образец, и деньги на внедрение (с откатом).\"


valeralap | Post:314247 - Date: 30.06.11(16:07)
gravio | Post: 314230 - Date: 30 Jun 2011 12:16 Умничка. ...Удачи и не торопитесь.
Наука превосходно живет и без Вашего участия.


gravio, Давай без фамильярностей (умничка) ты же не пидрило, поэтому излагай нормальным принятым для нормального общения языком.

Теперь на твой уклонистый ответ... Ты вроде сообразил, что к чему и сразу наука и без вас живет...Хе...хе... так наука вообще не имеет фундаментальной базы! Потому и живет сама по себе... Вдали от природы и смотря на мир через замочную скважину математического анализа... Ты возомнил, что меня опилки интересуют которые вырисовывают структуру якобы магнитного поля! А меня и многих интересует из чего само поле сделано и его структура строения? Вот ты и встрял с Перышкиным... у него в вступительной части написано, что электромагнитное поле это ОСОБЫЙ ВИД МАТЕРИИ!... Теперь открой Перышкина отдел электростатики и прочти внимательно, электрическое поле это ОСОБЫЙ ВИД МАТЕРИИ!... Вот ты и поспешил уклонится от ответа, а куда тебе деваться?! Ты хоть и нафарширован амбициями, а против фактов не попрешь... НЕТ В НАУКЕ ФУНДАМЕНТАЛЬНОГО ОПРЕДЕЛЕНИЯ НЕ МАГНИТНОМУ НЕ ЭЛЕКТРИЧЕСКОМУ ПОЛЮ! А это значит, что понятие ПОЛЕ пустое как бубен нанайца...! Вот и весь твой гонор... Теперь смотри, что получается...Если вакуум заменить на материю даже просто как аббревиатуру. ПОЛЕ сразу как термин утратит всякий смысл, потому-что это всеголишь различные формы движения самой материи! В классической науке в этом вопросе двоякий подход когда речь о вакууме то он пустота, а как объяснять суть процессов магнитных или электрических то он сразу материя ну для пущей важности ОСОБЫЙ! А это не улучшает ситуации наука на сегодня вообще не знает, что есть проявление магнетизма или электричества... Что ты мне можешь ответить по настоящему и аргументировано ВЕСОМО! А по сути нечего!!!...

_________________
Чтобы слушать Иисуса Христа, нужно быть, хотя бы его апостолом!


valeralap | Post:314249 - Date: 30.06.11(16:33)
gravio | Post: 314228 - Date: 30 Jun 2011 12:11Это не трудно.
Закрыл ебло,сел подумал,прочел учебник и спросил.
Усекло?

Зачем ты при людно убеждаешь меня, что ты психически ненормальный. Я итак знаю что ты gravio собака бешеная, можешь брызгать пеной слава богу не можешь укусить...
По делу следующее... МЕДЛЕННО ДЛЯ ДОЛБОЕБА гравия поясняю... КАКОВА СУЩНОСТЬ МАГНЕТИЗМА. Ведь ты пример приводишь с материальным телом магнитом. Любые волны распространяющееся в космосе имеют по науке электромагнитную природу. Где здесь место твоему примеру...? Но тогда и вопроc, какова фундаментальная природа магнетизма и электричества???...

_________________
Чтобы слушать Иисуса Христа, нужно быть, хотя бы его апостолом!


valeralap | Post:314251 - Date: 30.06.11(16:40)
gravio | Post: 314228 - Date: 30 Jun 2011 12:11Я Вас поздравляю с успехом(неожиданно как!) и продолжайте более тщательно конспектировать мои сообщения.
Это не трудно.
Закрыл ебло,сел подумал,прочел учебник и спросил?
Усекло?


И пидрило обосрав, хвост задрав, посакакло- поскакало...😎 😎 😎

_________________
Чтобы слушать Иисуса Христа, нужно быть, хотя бы его апостолом!


Eduard | Post:314305 - Date: 30.06.11(21:46)
Тепрерь вы, ребята, перекурите малость, а мы побеседуем, ок? "мы" - это те, кого интересует возможность приборной регистрации эфирного ветра.

Итак, я долго думал над гребенкой Бобика, и пришел к выводу, что ничего она мерять не должна вообще. Если эфирный ветер действует на все электроны одинаково, а именно - сообщает им некоторое ускорение, то это ускорение приобретают электроны во всех участках цепи, независимо от формы проводника. То, что провод проходит под очень острым углом к нормали, ничего принципиально не меняет - просто синусная составляющая равномерно размазывается по всей длине гипотенузы и сумма оказывается равной составляющей малого катета. А отнюдь не исчезает. Поэтому я могу с уверенностью предсказать результат прямого измерения ЭДС на концах гребенки - он будет равен 0.

Движение электронов также ничего не меняет, т.к. эфирное воздействие должно прямо соотноситься с основным движущим фактором - электрическим полем, приложенным к проводникам, т.е. оно действует точно так же - ускоряет электроны.

Если гребенка все же что-то меряет, и результат явно зависит от ориентации, то в первую очередь надо проверять (или делать) экранирование. Суть в том, что RC-генератор переключается на уровне, определяемом напряжением на входах, одно из них стабильно, второе есть заряд на конденсаторе. Но любая помеха вызовет преждевременное срабатывание триггера, и соответственно, увеличение частоты. Поэтому любая радиоволна точно так же вызовет изменение частоты генерации, в первом приближении прямо пропорционально амплитуде. А эта амплитуда вполне может различаться даже в пределах расстояния порядка метра. Поэтому прибор, скорее всего, показывает направление на радиостанцию в диапазоне единиц или десятков МГц - это частоты, которые лучше всего проходят через любой конструктив и хорошо резонируют на проводах. В моей практике измерительный прибор на операционнике УД12 отлично показывал возникновение постоянного тока, когда я подносил руку к экранированному кабелю, соединяющему экранированный усилитель и АЦП, пока я не навесил на выводы балансировки керамику. Хотя это маломощный операционник на жалкие 10 кГц.

_________________
И мню аз яко то имать быть, что сам себе всяк может учить.


Мюнхаузен | Post:314467 - Date: 02.07.11(00:01)
Надеюсь, участников обсуждения заинтересует следующая информация. Мой отец, Кулюкин Анатолий Тихонович, ставил эксперименты по обнаружению эфирного ветра: [ссылка] .По мнению отца, эфирный ветер проявляется только в вакууме. Поэтому в интерферометре на пути лучей ставилась радиолампа. В радиолампе хороший вакуум. Простой расчет показывает, что расстояния между стенками лампы достаточно, чтобы произошел сдвиг более чем на 10 интерференционных полос при повороте интерферометра. Должен предупредить, что мой отец не был силен в математике, и его расчеты сдвига полос, на мой взгляд, неточны. Самое главное, что удалось наблюдать сдвиг полос, что, по всей видимости, свидетельствует о существовании эфира. Я поднимал этот вопрос на одном из форумов : [ссылка]
(Можно читать только мои сообщения.Сообщения других участников - Валлава, Василия - содержат мало информации.)
Хотел повторить эксперимент отца, но все руки никак не доходят.

Eduard | Post:314603 - Date: 03.07.11(01:44)
Мюнхаузен, ты не думай, что если тишина, то никому не интересно. Наверно, сейчас все в огородах копаются. Твой материал для меня был нов и интересен. Про вакуум буду держать в голове, пусть пока идея зреет. Жаль, вакуумные насосы просто так не продаются. Интересно, будет ли достаточно не полного вакуума? Тогда трубку можно изготовить подлиннее. И еще мне кажется, не будет нужды в микроскопе, если постараться сделать так, чтобы лучи сходились под очень острым углом, порядка нескольких угловых минут. Тогда полосы станут наблюдаемы просто глазом. Кроме вакуума, все остальное у меня есть для проведения опыта - лазер, делитель, зеркала и ЧБ матрица с выводом на ТВ.

_________________
И мню аз яко то имать быть, что сам себе всяк может учить.


Мюнхаузен | Post:314717 - Date: 03.07.11(23:09)
Думаю, в неполном вакууме эффект будет, но небольшой. Проще всего использовать радиолампу. Американский физик Д.Миллер проводил эксперименты в горах на высоте 6000 футов, где воздух разреженный. Ему удалось обнаружить эфирный ветер:http://n-t.ru/tp/ng/sev.htm . Ученик Миллера Шенкланд уничтожил большую часть научных трудов своего учителя: [ссылка] . Уровень порядочности в современной науке ниже плинтуса.

DenisKoronchik | Post:314918 - Date: 05.07.11(11:47)
дон, тебе возможно понравится
YouTube: Смотреть видео


По моему мнениею так появляются частицы. Здесь симулируется газ, к отором просто нет трения и все. Таким и является эфир (он сверхтекуч). Трение повяляется, когда появляются частицы. Частицы между собой взаимодействуя создают трение.

На видео четко видно, что из простого хаоса всегда появляются вихри. И порождают новые. Я опыт проделал сотни раз, всегда они появляются. В центре создается разряжение сильное, что и держит эти кольца.
Что еще более интересное, при длительной симуляции (около 10 минут) три кольца объединяются в одно большое.

Александр_1973 | Post:314989 - Date: 05.07.11(21:38)
DenisKoronchik Пост: 314918 От 05.Jul.2011 (12:47) По моему мнениею так появляются частицы. Здесь симулируется газ, в котором просто нет трения и все. На видео четко видно, что из простого хаоса всегда появляются вихри.

хм, а что за программулина и что за характеристики "молекул" газа в части реализации соударений?.. во-первых, приходится признать наличие границ у моделируемого пространства... что в природе выполняет функции стенок?.. во-о-от?.. далее, по теории циркуляции, если в вихри вовлекаются частицы, имеющие массу (импульс) то по законам обычной механики однонаправленные вихревые массы начнут вращаться вокруг общего центра масс (чего в данной демонстрации мы не наблюдаем), а разнонаправленные - начнут совместное движение относительно материнской среды в направлении "обкатывания" внешними границами пары вихрей этой самой среды (примерно так и должны перемещаться тороидальные элементарные частицы в теориях Пруссова и Ацюковского без потери энергии...
но в симуляции меня заинтересовал и другой момент - можно ли использовать данную модель идеального газа для проверки механизма образования гравитационного взаимодействия?.. по моему глубокому имху ее как таковой (как вида взаимодействия частиц) вообще не существует... все ее проявление сводится к взаимодействию масс (циркуляций эфира) в среде неподвижного (невозмущенного) эфира... смысл теории простой и похож на "теорию выдавливания" Букова, но математическое обоснование ее мне представляется невозможно трудоемким... а вот наглядная демонстрация вполне поможет подобрать доступный математический аппарат сведущим людям... кстати, продемонстрировать справедливость теории можно в любой кастрюле, но для чистоты эксперимента (чтобы не было желания выискивать косвенные воздействия на модель) нужна "чистая" мат.модель...

DenisKoronchik | Post:315043 - Date: 06.07.11(12:02)
http://powdertoy.co.uk/
Использовался обычный идеальный газ, его математическая модель.
В итоге все частицы, после длительной симуляции начинают вращаться вокруг одного центра.
Замкнутость пространства это конечно сложная штука, но и бесконечным оно тоже быть не может.
Мы же не говорим о том, как устроен мир, мы это никогда реально не узнаем, мы только можем проецировать его на какие-то наши модели.

Если бы вы мне дали мат модель поведения газа, то я бы реализовал 3-х мерную модель с большим пространством.

bobik | Post:315221 - Date: 07.07.11(19:37)
Eduard Пост: 314305 От 30.Jun.2011 (22:46)
Поэтому я могу с уверенностью предсказать результат прямого измерения ЭДС на концах гребенки - он будет равен 0.
100% ничего не померяешь, это тоже самое что мерить ЭДС на униполярке не скользящими контактами, поместив вольтметр на движущийся диск.

Eduard Пост: 314305 От 30.Jun.2011 (22:46)
Если эфирный ветер действует на все электроны одинаково, а именно - сообщает им некоторое ускорение, то это ускорение приобретают электроны во всех участках цепи, независимо от формы проводника. То, что провод проходит под очень острым углом к нормали, ничего принципиально не меняет - просто синусная составляющая равномерно размазывается по всей длине гипотенузы и сумма оказывается равной составляющей малого катета.
ИМХО, надо смотреть на процесс по другому. Кефир не создаёт ЭДС, как таковой, электроны двигаются под действием ЭДС в среде которая перемещается. Катер с мотором(ЭДС) плавает по реке(кефир) и движение(дрейф) катера по течению не есть ЭДС, это спокойствие. Интересует разность времён движения катера в реке, вот так вроде. Провода в этом случае это направляющие выше воды, которые не дают катеру дрейфовать по течению.

_________________
Нильс Бор: "Ваша идея безумна. Вопрос лишь в том, достаточно ли она безумна, чтобы быть правильной!"


bobik | Post:323203 - Date: 30.08.11(18:06)
Eduard Пост: 314305 От 30.Jun.2011 (22:46)
Если гребенка все же что-то меряет, и результат явно зависит от ориентации, то в первую очередь надо проверять (или делать) экранирование.

Сделал экран - медная лента вокруг измерителя сплошняком намотана и соединена с "землёй" схемы. Резко на 2 порядка уменьшился разброс измерений - без экрана было +-1000, стало меньше 10. Разница частот (20000) осталась прежняя и с уменьшением разброса измерений повторяемость 100%.
Радиопомехи/наводки можно теперь имхо исключить из возможных причин разности частот.
Стоит ли экранировать от МП земли? Например сверху обмотать пермолоем?

_________________
Нильс Бор: "Ваша идея безумна. Вопрос лишь в том, достаточно ли она безумна, чтобы быть правильной!"


bobik | Post:326092 - Date: 15.09.11(13:41)
Ну какие будут мысли по наблюдаемой разнице частот?

Более подробно результаты:
Разница частот составляет 0,7% при повороте измерителя на 180 град. в плоскости измерения, т.е. смена направления тока в "гребёнке" вызывает изменение частоты на 0,7%. Повторяемость 100%.

Дополнительные измерения:

Подключение постоянного резистора равного сопротивлению "гребёнки" - разница частот между каналами составляет 0,5%. Нет разницы частот при повороте резистора на 180град.

Подключение "гребёнки" - разница частот между каналами 8-9% в зависимости от поворота в плоскости измерения(180град).

_________________
Нильс Бор: "Ваша идея безумна. Вопрос лишь в том, достаточно ли она безумна, чтобы быть правильной!"


donskov | Post:326109 - Date: 15.09.11(16:29)
bobik Пост: 326092 От 15.Sep.2011 (14:41)
Ну какие будут мысли по наблюдаемой разнице частот?

Более подробно результаты:
Разница частот составляет 0,7% при повороте измерителя на 180 град. в плоскости измерения, т.е. смена направления тока в "гребёнке" вызывает изменение частоты на 0,7%. Повторяемость 100%.

Дополнительные измерения:

Подключение постоянного резистора равного сопротивлению "гребёнки" - разница частот между каналами составляет 0,5%. Нет разницы частот при повороте резистора на 180град.

Подключение "гребёнки" - разница частот между каналами 8-9% в зависимости от поворота в плоскости измерения(180град).



Приветствую!
Не совсем понял ( на вскидку....) как и что измерено, но! видимо есть какой-то результат.....

Если направление прибора менялось на 180гр. и прибор ориентирован "верх - низ" .. то результат должен быть!
Он есть ?


_________________
Эфир - это ВСЁ! Он бесконечен, имеет колоссальное давление - при минимальной плотности.


<] [ 1 | 2 | 3 | 4 | 5 | 6 | 7 | 8 | 9 | 10 | 11 ] [>
У Вас нет прав отвечать в этой теме.
Форум - Гравитация и антигравитация - Теории гравитации - Прибор определения состояния эфира. - Стр 8
🏠 Главная | 📚 Содержание | 💬 Форум | 📁 Файлы | 📩 Контакт