[ВХОД]
17.04.26(02:41)

skif.biz

Альтернативная энергия. Оставь надежду, всяк сюда входящий...

🏠 Главная | 📚 Содержание | 💬 Форум | 📁 Файлы | 📩 Контакт
 
Резонансные генераторы
Магнитные генераторы
Механические центробежные (вихревые) генераторы
Электростатические генераторы
Водородные генераторы
Ветро- и гидро- и солнечные генераторы
Прочие идеи (разные)
О форуме
Транспорт
Оружие
Научные идеи, теории, предположения...
Экономия топлива
Коммерческие вопросы
Струйные технологии
Торсионные генераторы
Новые технологии
Барахолка
Патентный отдел
Конструкторское бюро
Нейтронная физика
Торнадо и смерчи
Гравитация и антигравитация
Сделай сам. Советы.
Медицина и здравоохранение

📱 | 🖨️

Форум - Резонансные генераторы - Электронные генераторы (схемотехника) - ТВЧ обогрев - Стр:1
[ 1 | 2 | 3 | 4 | 5 ] [>
Модератор: stasis2
stasis2 | Post:482852 - Date: 25.11.15(13:07)
Сафсэм замёрз и решил сделать твч обогреватель тк они вроде по слухам экономичнее ТЭНов , был собран генератор на базе схемы электронного трансформатора ташибра..
выкинул трансик родной из платы и поставил дроссель без сердечника на 100 витков.
транзисторы сменил на кт 846в ) На малой мощности с дросселем 100 витков диаметром 40 мм греет отлично мелочь всякую а вот если подключить плосскую катушку 16 витков - 13.5 метров провода , размер 50 на 40 см где то ) при подключении этой катушки начинаю дико греться транзисторы несмотря на то что выходная мощность не превышает 100 ватт, как переточить схему под большую нагрузку??? другую схему изготовить не могу пока. В принципе схема китайского транса для галогенок должна тянуть дщ 200 ватт спокойно. Подозреваю что причина нагрева транзисторов в реактивной мощности потребляемой катушкой. Пробовал увеличивать количество витков трансформатора связи - бесполезно - перестаёт греться тот транзистор на который подал больше напряжения начинает греться другой...
PS в процессе работы со схемой выяснил что прямых затрат энергии катушки на нагрев нет тк если поднести приличный кусок железа потребляемая мощность схемы падает , что говорит о росте индуктивности греющей катушки. Это значит что нагрев осуществляется не токами фуко как принято считать а про перемагничиванием доменов . Так же поставил ещё один опыт - поместил внутрь полости маломощного дросселя индуктора сперва болт на 12мм , затем свечу автомобильную, затем пластинку железную толщиной 1 мм длинна 40 ширина 15 , так вот скорость нагрева возрастает вместе с уменшением нагреваемой детали !
Какие токи фуко ?!! если бы грели эти токи то большие детали имеющие МЕНЬШЕЕ внутреннее сопротивление нагревались бы намного быстрее ) в мелкой детали внутреннее сопротивление такое что там больших токов возникать в принципе не может) а скорость её нагрева согласуется лишь с тем что силовые линии более плотно располагаются внутри МЕНЬШЕГО куска железа . В итоге намагниченность мелкого куска выше при той же потребляемой мощности индуктора .. вот и греет его кратно быстрее чем деталь большего размера. А токи фуко возможно имеют значение после точки КЮРИ и для нагрева немагнитных заготовок.
Железо повышает индуктивность греющей катушки - уменьшает кос фи последней ) значит если вогнать индуктор в резонанс токов используя правильную схему подкачки - можно греться практически нахаляву.
но это всё теория , подскажите как переточить схемку китайского трансформатора ташибра на большие РЕАКТИВНЫЕ токи (типа большой холостой ход родного трансформатора.)


Размер: 17.51 KB

psih | Post:482855 - Date: 25.11.15(15:19)
КПД любого нагревателя 100%. Говорить про экономичнось при электрообогреве просто глупо

stasis2 | Post:482858 - Date: 25.11.15(15:54)
да как бэ НЭТ ...... я общался с теплотехником тут давно , так вот к примеру кпд бойлера точнее затраты на обогрев напрямую зависят от точности поддержания температуры в системе и количества воды , чем больше воды и чем меньше гистерезис термостата тем меньше затрат на обогрев...
кроме того алюминий при той же температуре греет лучше чем чугун (о батареях речь) там где стояла чугунна батарея из 5 секций ставят 1 -2 по алюминию и жара... а температура батарей одинаковая и тепло проводность можно в рассчёт не принимать . кпд может 100 проц , а вот спектр теплового излучения может сильно отличаться. В иркустке продают какие то кварцевые обогреватели так юзер етой хрени говорил зашибись греет 500ватт хватает на 20 м\2 , даже обдув тэна улучшает теплопередачу и в помещении теплее на 3 градуса - экспериментировал обдувая киловаттную комфорку , кроме неё конвектор ещё стоял на 2 кват который не обдувался ) если бы стоял вместо этой херни калорифер на ту же мощность была бы жара.

proggi | Post:482859 - Date: 25.11.15(16:12)
Оооооооо такой брехни я давно не слышал))))

Интересно, если КПД на нагрев меньше 1, то куда девается остальное????????

proggi | Post:482860 - Date: 25.11.15(16:19)
stasis2
Есть такое понятие как КОНВЕКЦИЯ, иными словами в чугунных батарей ее быть не может, ибо они ДЛЯ ПАРА!!!!!!!!!!!!!!!!!!

А вот радиаторы, пускай и алюминий, там специальные ТЯГОВЫЕ УЧАСТКИ!!!!!!!!!!! что позволяет ОТБИРАТЬ из циркуляционных петель БОЛЬШЕ тепла и передавать его потребителю.

Ihtiandr | Post:482861 - Date: 25.11.15(16:42)
КПД тэнов 99.99%. Потери только за счет индуктивности спирали.
Не зная этого, не стоит лезть в схемотехнику мощных ВЧ генераторов.
я общался с теплотехником тут давно , так вот к примеру кпд бойлера точнее затраты на обогрев напрямую зависят от точности поддержания температуры в системе и количества воды
Это никак не связано с тем, что ты используешь на обогрев. Пообщяйся с агрономом, он подтвердит.
Вот закончишь школу, поступишь в техникум, и там расскажут про радиаторы и тепловые расчеты.

_________________
Человек создан для счастья, как птица для работы


Ingener | Post:482864 - Date: 25.11.15(17:15)
Имхо КПД резистивного нагревателя не может быть 100% и даже 99,99% по той причине, что часть тепла остается внутри самого тэна, т.е. воде передается только тепло от поверхности тэна. Это и надо считать как КПД. Отсюда можно предположить, что, чем тоньше и длиннее тэн (т.е. больше его площадь теплоотдачи воде), тем выше КПД.
Поэтому индукционный нагрев поверхности радиаторов или труб может быть эффективнее, даже за минусом потерь на ВЧ преобразование и излучение.

Jeka343 | Post:482866 - Date: 25.11.15(17:33)
Ingener Пост: 482864 От 25.Nov.2015 (17:15)
Имхо КПД резистивного нагревателя не может быть 100% и даже 99,99% по той причине, что часть тепла остается внутри самого тэна..


А ты не подумал, что до разогрева резистивного нагревателя, там внутри уже было сколько-то тепла. А когда резистор остынет, т.е. отдаст всё образованное электричеством тепло, то в нем останется столько-же тепла, сколько и было до начала эксперимента.

Ihtiandr | Post:482867 - Date: 25.11.15(17:59)
Ingener
часть тепла остается внутри самого тэна
Это улыбнуло! Оно (тепло) там на вечно консервируется? Тэны такие огромные, по сравнению с бойлером, и очень теплоемкие?
Потери от преобразования в ВЧ и нагрев им будут большие.
Индукционный нагрев используется только там, где надо быстро передать энергию без непосредственного физического контакта. Например при обработке и закалке металлических деталек, в микроволновке (там есть нюансы).
Ну и для разведения тех, кто себя по ошибке инженером считает.

_________________
Человек создан для счастья, как птица для работы


Ingener | Post:482869 - Date: 25.11.15(18:51)
Смотря какой режим работы нагревателя рассматривать. Если с момента включения и до устоявшегося режима (подразумевая, что он долговременный) - тогда потери от первичного прогрева самого тэна до момента перехода тепла в воду будут. Если постоянные включения-выключения - то да, за время остывания, переходя в воду, они компенсируются.
Это и нужно оговаривать, прежде чем умничать из своего бассейна (где происходит разведение тех, кто считает себя земноводными)

stasis2 | Post:482870 - Date: 25.11.15(18:58)
Интересно, если КПД на нагрев меньше 1, то куда девается остальное????????
млять читай второй пост не по диагонали как первый раз ....

кпд может 100 проц , а вот спектр теплового излучения может сильно отличаться
это влияет на температуру в помещении ,греть можно и в холостую.
инфракрасники например на нагревают воздух ,дошло ?!!
часть теплового излучения не поглощаемая воздухом может просто теряться в пространстве ,или если у тэна низский коофициент теплопередачи он будет просто калиться а греть будет херово. это несмотря что вся энергия пойдет в тепловое излучение , а такую длинну волны воздух и предметы интерьера могу просто не поглощать.....
пс прогги иди хрень свою продавай дальше ,а ?

КПД тэнов 99.99%. Потери только за счет индуктивности спирали.
Не зная этого, не стоит лезть в схемотехнику мощных ВЧ генераторов

ещё один гуру ёптыть
Имхо КПД резистивного нагревателя не может быть 100% и даже 99,99% по той причине, что часть тепла остается внутри самого тэна, т.е. воде передается только тепло от поверхности тэна
то что остаётся внутри тэна это не учёт ,тепло просто накапливается в следствии плохой теплопередачи. кпд практический зависит от площади тэна во первых именно поэтому бойлер с тремя батареями 15метрами труб при той же мощности лучше прогреет помещение чем трамвайка на 2кват ,или кто поспорит ?
Потери от преобразования в ВЧ и нагрев им будут большие.

не обязательно ,помотри ролики майорова на тюбике у него транзисторы холодные на 7 амперах потребления от сети

proggi | Post:482871 - Date: 25.11.15(19:00)
Вы все мудаки, где основное?????????????????
Дадим возможность деду сказать, просто ну нет слов, деда может дополню.... а может и нет.
Такие темы они ВСЕИЗВЕСТНЫ, даже я открываб такие темы которых НЕТ в сети, а тут посути видос ктото репостит.


vodoprovodchik | Post:482877 - Date: 25.11.15(19:47)
stasis2
Сафсэм замёрз и решил сделать твч обогреватель


Глянько,сь тут:
[ссылка]

чел вроде,б практически решил:

**************************
Для начала выкладываю схему индукционного нагрева. Я её использую для отопления дома. Схема упрощённая, здесь нет термодатчика, нет стабилизатора напряжения, максимальная стабильная мощность по этой схеме 500-520 Вт. Но лучше не превышать 470 Вт, 30-50 Вт это на всякие скачки напряжения, что-бы не срабатывала защита по току. В полной версии 800 Вт мощность, стабилизация напряжения, термодатчик, в разработке управление контроллером и индикация ЖКИ.
......
Выигрыш здесь в плане энерго-эффективности. КПД тэна производители как всегда пишут 95-98%, на самом деле не превышает 50-60%. Спираль в тене греется до температуры 800-900 градусов, между теном и водой порядка 150-160 градусов в момент кипения. Потери на лицо. И это еще не все со временем на тэне образуется накипь, из-за большой разности температур на границе тэн-вода, которая ещё больше снижает эффективность тэна. Индукционный нагрев лишён этих недостатков, нагревательный элемент всего на несколько градусов теплее воды на протяжении всего нагрева, до кипения. Поэтому на нем не образуется накипь. КПД 90-95%, т.е. почти вся энергия уходит на нагрев воды. И еще для умеренного пояса на 10 квадратных метров ставят киловатт тэна. т.е. на 50 кв.м. необходимо 5 кВт котёл. А индукционника 450-500 вт. на 10кв.м. на 50 кв.м. 2,5-3 кВт. Вот весь выигрыш.
......
* dmax

mustafa007 я так понимаю вы отапливаете квартиру этим методом. Какова площадь? Это я к тому что если вы тратите 500Вт на отопление то это просто супер!!!


* mustafa007

Если на улице до 0 градусов, то 500. Если ниже включаю дополнительно 800. Площадь 45 кв.м. частный дом. Дома стабильно 18 градусов, можно и выше. Но нам так комфортнее.
************************

Совет - сайт этот без присмотра так что не помешает копирнуть с него основное !! 😏

stasis2 | Post:482878 - Date: 25.11.15(19:52)
выкладываю схему индукционного нагрева. Я её использую для отопления дома. Схема упрощённая, здесь нет термодатчика, нет стабилизатора напряжения, максимальная стабильная мощность по этой схеме 500-520 Вт. Но лучше не превышать 470 Вт
схемко то где ?

Ihtiandr | Post:482879 - Date: 25.11.15(19:53)
stasis2
спектр теплового излучения может сильно отличаться

Слыхал такое определение цвета излучения лампочки как температура? Она обычно в тысячах Кельвинов пишется. То же самое и от батареи. Так что баклан твой "теплотехник". Спектр ее излучения будет лежать в ИК, а интенсивность от покрытия.
Кстати батарея в основном конвекцией греет.

если у тэна низский коофициент теплопередачи он будет просто калиться а греть будет херово. это несмотря что вся энергия п
ойдет в тепловое излучение

Странный у тебя ТЭН! Светит, но не греет. С лампочкой не перепутал?
Возможно ты имел в виду его эффективность.
Тепловая энергия от спирали кипятильника никуда не девается. Доказано Ломоносовым! Хорошо теплоизолированный нагреватель просто медленнее нагреет воду в котле. Ни чего мимо не уйдет. Ни в какое нейтронное излучение!

_________________
Человек создан для счастья, как птица для работы


stasis2 | Post:482881 - Date: 25.11.15(20:05)
просто медленнее нагреет воду в котле
пи..дец какой то -
теплоизоляция снизит коофициент теплопередачи а тепловые потери останутся те же , нихера он не нагреет никогда! думай что пишешь😬

vodoprovodchik | Post:482884 - Date: 25.11.15(20:25)
stasis2
схемко то где ?

Посмотрел ветку - сам удивляюсь ?? Может подчистили....у меня фотка самого устройства сохранилась


Размер: 80.59 KB

stasis2 | Post:482885 - Date: 25.11.15(20:36)
херово , у меня схема в первом посте греется сильно уже на 50ваттах )
всю перевернул перспектив никаких ,на 494 попробую генератор сколхозить может он получше будет управлять ключами

vodoprovodchik | Post:482886 - Date: 25.11.15(21:44)
stasis2

Посмотрел по постам - действительно ветку покоцали ! Вот тут ещё кусок может сгодится :


**********
По сборке, основной частью является индуктор на выходе, его следует изготовить из медной трубки 6мм, согласующий трансформатор состоит из двух сердечников от ТВС. Конденсатор 3мкф на выходе - это сборка 30 конденсаторов по 0,1мкф на 630 вольт фирмы samsung (зелёненькие, полипропиленовые), другие не пойдут будут сильно греться. Кроме того подключать следует, как на втором рисунке, иначе токи будут неправильно распределяться. Выпрямительный мост, для питания полевиков, не менее 5А чтобы держал. На выходе снаббер (RC цепь помеченная звёздочкой) рассчитывается индивидуально (в сети есть как), зависит от частоты резонанса. Ну вроде все.


------------------------------
+++Какой диаметр намотки выходного индуктора и диаметр кабеля на согласующем трансформаторе? +++

Первичка согласующего, 0.75мм монтажный многожильный кабель, можно тот что для заземления продают желто-зелёный. Вторичка согласующего - это продолжение трубки индуктора, без соединений. Разрыв только где кондеры подключены. Диаметр индуктора 120мм. Нагреватель труба диаметром 35мм. Вот фото 500 Вт теплый пол. 800 Вт на батареи подключены.

.................

На фото, устройство работает на частоте 65кГц. В снаббере ёмкость 0,1 мкф, резистор 460 ом. На фото транс, кольцевой феррит, но его лучше не использовать так как сильно греется(мне не охото было переделывать, я поставил куллер). Да вторичка 2 витка трубки. Индуктор если можно от 5 до 15 витков, только при меньших количествах витков, ёмкость (набор кондеров) необходимо увеличивать. Это нужно для того, чтобы рабочая частота была относительно небольшой, потому как
если увеличить рабочую частоту, начнут греться полевики. Кроме того индуктор следует располагать на некотором расстоянии от нагревательного элемента (труба 30-35мм) На фото кусок трубы установлен вместо фильтра. Устройство потребляет 470 вт.
******************************************


Fil | Post:482891 - Date: 26.11.15(05:35)
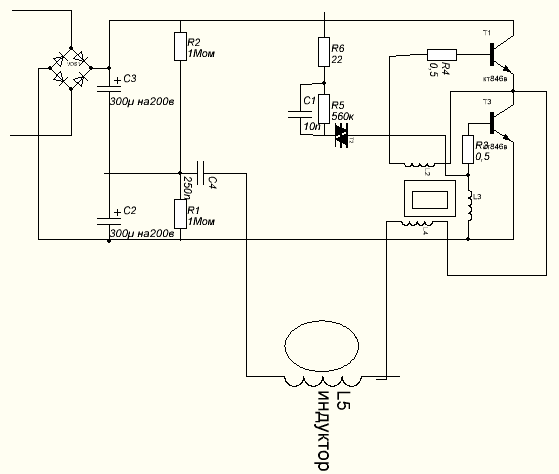
Вот схема про которую Водопроводчик говорит.
5db385.pub
Размер: 678.50 KB

stasis2 | Post:482894 - Date: 26.11.15(07:58)
не пойму почему в резонансе токов столько жрёт ( видимо добротность контура крайне низская... оно греть должно почти нахаляву тк в хорошем КК можно и килоамперы накопить , а греет железо чисто поле - я писал о своих опытах по разогреву разных заготовок см шапку темы.

stasis2 | Post:482895 - Date: 26.11.15(08:00)
чем посмотреть схему , формат какой то интересный ...????

Fil | Post:482896 - Date: 26.11.15(08:16)
Формат переделал в Вордовский. Вот вся тема откуда Водопроводчик выдернул цитаты
[ссылка]
a6b53e.docx
Размер: 74.18 KB

vodoprovodchik | Post:482907 - Date: 26.11.15(14:24)
stasis2

мустафа 007 (автор) ещё вёл параллельную ветку где использовал туже схему что и в обогреве дома .
Самой схемы у меня не сохранилось но основные фотки я успел копирнуть .....потом и в этой ветке все посты мустафы оказались вырезанными.
Сама ветка :
[ссылка]

Пофотке и по описанию что я приводил выше можно составить схему - не понятно только марка полевиков...


Размер: 95.94 KB

stasis2 | Post:482936 - Date: 26.11.15(19:50)
схема интересная но неправильная в корне)
Во первых потери в трансформаторе нехилые изза того что сердечник ферритовый .
Во вторых вторичная обмотка питающая контур будет разогрета до ох..ения токами контура....
Нужен помоему паралельный контур питающийся от моста на фетах напрямую.
Настроеный контур должен потреблять ватт 50 а не 470 как у автора...
Можно и полумостом запитать контур напрямую , только последовтаельно конденсатор ещё воткнуть , я проверял 0,1 кф 630 вольт 1 1штука спокойно пропускает порядка 100 ватт частота в районе 30кгц точно я хз.
Я буду использовать полумост с управлением от 494 с рег скважности и частоты , это позволит регулировать мощность в контуре чтоб не перегревать в процессе эксприментов ...

[ 1 | 2 | 3 | 4 | 5 ] [>
У Вас нет прав отвечать в этой теме.
Форум - Резонансные генераторы - Электронные генераторы (схемотехника) - ТВЧ обогрев - Стр 1
🏠 Главная | 📚 Содержание | 💬 Форум | 📁 Файлы | 📩 Контакт