[ВХОД]
15.04.26(09:54)

skif.biz

Альтернативная энергия. Оставь надежду, всяк сюда входящий...

🏠 Главная | 📚 Содержание | 💬 Форум | 📁 Файлы | 📩 Контакт
 
Резонансные генераторы
Магнитные генераторы
Механические центробежные (вихревые) генераторы
Электростатические генераторы
Водородные генераторы
Ветро- и гидро- и солнечные генераторы
Прочие идеи (разные)
О форуме
Транспорт
Оружие
Научные идеи, теории, предположения...
Экономия топлива
Коммерческие вопросы
Струйные технологии
Торсионные генераторы
Новые технологии
Барахолка
Патентный отдел
Конструкторское бюро
Нейтронная физика
Торнадо и смерчи
Гравитация и антигравитация
Сделай сам. Советы.
Медицина и здравоохранение

📱 | 🖨️

Форум - Прочие идеи (разные) - Схемотехника - ❓Вопросы чайников и ответы ГУРУ - Стр:1
[ 1 | 2 | 3 | 4 | 5 | 6 | 7 | 8 | 9 | 10 | 11 | ... | 460 ] [>
Модератор: bolt
bolt | Post:51365 - Date: 28.12.06(22:13)
Завтра уже еду детали покупать, так что чуть опоздали с темой.
Остальное после нового года
Всех с новым две тысячи седьмым годом 😬

_________________
Трахаю и тибедохаю. Старик Хотабыч.


bolt | Post:51592 - Date: 30.12.06(17:10)
Тема такая, чаше всего все эксперименты, во всяком случае, большинство, связаны с индуктивностями. Так вот, по этому поводу встал вопрос в создании схем для управления этими индуктивностями.

Лично меня интересует полумост, который управляет ферритовым кольцом.
Приблизительная схема [ссылка]

Чем она мне нравиться?
Работает от 12 вольт. Для этого применяем аккумулятор. Напряжение не опасное для опытов и сам источник можно прилично нагружать. Ну и прочие приятности. К тому же есть у меня сей девайс.
В принципе схема простая.
Что нужно? Рассчитать трансформатор управления. Возможно пойдут те параметры которые есть. Рассчитать обмотку кольца.

Тут queet писал

Посчитай так: 2200*U/(B*S*F)
U-напряжение на обмотке
B-макс. индукция из справочника. лучше взять меньше. Для феррита 0.25 - 0.3
S-сечение сердечника смо F-частота гц.

Осталось разработать плату, спаять и испытать.
Хотя думаю ввести в схему генератора узел регулировки частоты и периода. Думаю для настройки пригодится.

Но это все после большой попойки, то есть НОВОГО ГОДА

С НОВЫМ ГОДОМ.

_________________
Трахаю и тибедохаю. Старик Хотабыч.


MSN | Post:51593 - Date: 30.12.06(17:37)
А почему не использовать микросхему Драйвер с ШИМ, минимум обвязки и генератор на борту, не нужен трансформатор разделительный. Выкладывать? или уже решился?

_________________
Говорите говорите, я всегда зеваю когда мне интересно. 99,9% всех СЕ устройств, - от неправильных измерений


Forex | Post:51594 - Date: 30.12.06(17:45)
Болт. Зря ты действительно эту древность взял. Во первых с со стандарным шим контроллером проще. Вон 494 рублей восемь стоит. А во вторых там куча схемных про%бов...
Это каким надо быть чайником чтобы на ключи, да еще от 12 вольт дарлингтоны использовать. Да у них остаточное напряжение будет не ...ся. И насчет цифр явный свист. Не будет такого кпд как пишет автор. Ему надо мальца было разобраться прежде чем такую схему выставлять...

Forex | Post:51595 - Date: 30.12.06(17:49)
Вот зайди лучше сюда.http://www.vegalab.ru/forum/forumdisplay.php?f=39
Тут те все очень доходчиво и грамотно растолковано....

Forex | Post:51596 - Date: 30.12.06(17:59)
А для экспериментов по всяким там возбуждениям нужен не импульсный преобразователь, а хороший скоростной усилитель с низким выходным сопротивлением. Чтобы можно было задавать ЛЮБЫЕ режимы и сигналы...

bolt | Post:51602 - Date: 30.12.06(19:13)
MSN Пост: 51593 От 30.Dec.2006 (17:37)
А почему не использовать микросхему Драйвер с ШИМ, минимум обвязки и генератор на борту, не нужен трансформатор разделительный. Выкладывать? или уже решился?


Потому что драйвера дорогие. Как я понял, нужно для 12 вольтовых схем брать ir2010
Стоит 90 рублей. Плюс Мосфеты.
Мне кажется, что управлять через согласующий трансформатор будет дешевле. Хотя могу ошибаться.

А на счет схем, выкладывайте. Будем обсуждать.

_________________
Трахаю и тибедохаю. Старик Хотабыч.


bolt | Post:51605 - Date: 30.12.06(19:15)
Forex Пост: 51594 От 30.Dec.2006 (17:45)
Болт. Зря ты действительно эту древность взял. Во первых с со стандарным шим контроллером проще. Вон 494 рублей восемь стоит. А во вторых там куча схемных про%бов...


Мне нужен именно полумост или полный мост. Лучше полумост, так как в полном мосте постоянная состовляющая появляется и бороться с этим трудно, так как параметры схемы меняться будут.
Хотя может и 494 подойдет. Просто в дальнейшем планирую несколько колец запитывать, а 494 только два канала.

_________________
Трахаю и тибедохаю. Старик Хотабыч.


bolt | Post:51606 - Date: 30.12.06(19:18)
Forex Пост: 51596 От 30.Dec.2006 (17:59)
А для экспериментов по всяким там возбуждениям нужен не импульсный преобразователь, а хороший скоростной усилитель с низким выходным сопротивлением. Чтобы можно было задавать ЛЮБЫЕ режимы и сигналы...


Вполне возможно это то, что нужно. Но мне кажется это сложно. А я в этом еще чайник.

_________________
Трахаю и тибедохаю. Старик Хотабыч.


yurec | Post:51609 - Date: 30.12.06(19:33)
Господа-товарищи форумчане, не отбивайте у человека тягу к творчеству! Каждый из нас был Чайником! Я до-сих пор себя таковым считаю. Это не зазорно. У кого-то тут девиз: "Не знать не стыдно, стыдно не учиться". Поддерживаю 100%!!!
Мне приходилось учить электронику по журналам "Радио", "Радиолюбитель", "В помощь радиолюбителю",... И что теперь? Надо пробовать.
Как говорил один из моих учителей: "Доктор заочно консультаций не даёт и не лечит!". Пробуйте, щупайте... и всё получится!
С Наступающим!!!

_________________
Не позволяйте обманывать себя.


Forex | Post:51610 - Date: 30.12.06(19:52)
кажется это сложно
А вон сколько книг выложено.
Научиться недолго...

bolt | Post:51611 - Date: 30.12.06(20:08)
Тут дело во времени
Быстрее если с помощью

_________________
Трахаю и тибедохаю. Старик Хотабыч.


MSN | Post:51631 - Date: 30.12.06(22:42)
Возможные варианты чипов с генером на борту, и упроавление В и Н транзисторами полумоста на MOSFET с формированием Dead Time:
IR2151_52_53_55
Нечто похожее но для низковольтного питания и выход только типа push-pull: K1211ЕУ1


Шим контроллеры:
-TL 494, но лучше TL598(улучшенная версия приспособлен для управления MOSFET)
- 1156ЕУ2 или аналоги UC3825, UC2825,UC1825.

А можно дешево и сердито на 555 таймере. Пока хватит,
как определишься с микросхемой можно будет и схемки подобрать.
С ценой не советую жать, больше пропиваешь, здесь более важен результат и время потраченное на наладку, а не деньги потраченные на детали.

_________________
Говорите говорите, я всегда зеваю когда мне интересно. 99,9% всех СЕ устройств, - от неправильных измерений


bolt | Post:51722 - Date: 31.12.06(17:13)
MSN Пост: 51631 От 30.Dec.2006 (22:42)
Возможные варианты чипов с генером на борту, и упроавление В и Н транзисторами полумоста на MOSFET с формированием Dead Time:
IR2151_52_53_55
Нечто похожее но для низковольтного питания и выход только типа push-pull: K1211ЕУ1


Шим контроллеры:
-TL 494, но лучше TL598(улучшенная версия приспособлен для управления MOSFET)
- 1156ЕУ2 или аналоги UC3825, UC2825,UC1825.

А можно дешево и сердито на 555 таймере.


MOSFET чем нравится? Так это возможность управления низким напряжением. Так как я планирую схемы делать 12 вольтовые.

IR2151_52_53_55 не пойдут, так как генератор нужен отдельный.
Планирую от одного генератора несколько колец "генерить". Возможно применение микропроцессора. По этой же причине не пойдут и двухканальные TL 494...

Вот идеальный вариант.
AVR или PIC, на каждый канал 2010 + MOSFETы.

Но с программированием у меня как-то не очень ладится. Да и время это занимает. ЛУчше тогда 555 на регистры, а с них уже на полумосты.




_________________
Трахаю и тибедохаю. Старик Хотабыч.


MSN | Post:51724 - Date: 31.12.06(17:33)
Мерить то чем собираешься ? Осцилл есть ? Если нету, прикупай недорогой USB осцилл [ссылка] имеет на борту программный генератор 8-ми выводной. на нужное количество выводов цепляешь драйверы, далее полумосты, получишь универсальный генераторно-измерительный комплекс, чатоту сможешь исследовать реально где-то до 50кгц, для феррита этого достаточно.

_________________
Говорите говорите, я всегда зеваю когда мне интересно. 99,9% всех СЕ устройств, - от неправильных измерений


bolt | Post:51725 - Date: 31.12.06(17:46)
Осцилограф есть.

_________________
Трахаю и тибедохаю. Старик Хотабыч.


AlexVlad | Post:51749 - Date: 31.12.06(23:10)
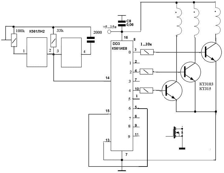
Могу предложить проверенный очень простой генератор на 10 ключей. На схеме три. Коэффициент пересчёта зависит от места подключения вывода №15 На схеме ключи включены к счётным выводам через один для исключения сквозных токов. Можно подключить и подряд, получится 10 выходов, или 5 если через один. Если мало- подключаем к выв.12 следующую 561ИЕ8. И т. д. Вместо КТ315-3102 можно на прямую MOSFET, но лучше через ключики. В качестве ЗГ можно любой другой, у меня на TL494 с регулировкой скважности и частоты. Работает от 4 вольт. Если нужно дорисую как ключами управлять MOSFETами.


Размер: 35.05 KB

_________________
Не всё что кажется - ЕСТЬ, но всё что есть - КАЖЕТСЯ!


GRN | Post:51777 - Date: 01.01.07(06:11)
В ветке НЕГ мелькало. И что?

bolt,
"Засучивай" рукава, не с... и все получится. С наступившим 2007 г!

_________________
Умер 22.09.2007 от остановки сердца.


MSN | Post:51804 - Date: 01.01.07(15:32)
Предложение AlexVlad на первый взгляд привлекательно, но!
1. не предусматривает регулировку скважности.
2. ключи на 315 это смешно, для согласования с 561 можно использовать дарлингтоны 825/827 или 972/973 но это резко ухудшит фронты, и если не желаешь получить нагревательное устройство и нужны частоты хотя бы в несколько десятков килогерц, то все равно надо счетчик обвешивать драйверами, или лепить самодельные на рассыпухе, импульсных трансах, или опторазвязке.
Свое мнение не меняю, если количество каналов планируется более 4-х, то USB осцилл для начинающего, это самое то, форму сигнала там можно задавать программно для количества 8/16 выходных сигналов.
При этом свое время ты потратишь не на настройку сложного девайса, а на эксперименты.

_________________
Говорите говорите, я всегда зеваю когда мне интересно. 99,9% всех СЕ устройств, - от неправильных измерений


bolt | Post:53312 - Date: 10.01.07(21:25)
Съездил в магазин.
НА курской закрыли, поехал на Проспект мира.
Короче, драйверов в чипе и дипе нету
Единственно чего взял это ir21074
Вот описание [ссылка]

Еще взял irf540

Вот из этого буду лепить


В ir21074 есть какая-то логическая земля.
Люди, что за хрень?

_________________
Трахаю и тибедохаю. Старик Хотабыч.


klinton | Post:53322 - Date: 10.01.07(22:41)
привет всем !! у меня вопрос а как взаимодействует магнит с супер-проводником . и будет ли с-проводник намагничеватся .

MSN | Post:53323 - Date: 10.01.07(22:43)
Ну и что такого непонятного? Эта микросхема- независимый драйвер верхнего и нижнего плеча полумоста в одном корпусе. Нет там никакой логической земли, Земля одна, общая.
540-й танчик, скорости не будет.

P.S. Сорри, Перепутал с 460-м, у того 35/130 нСек

_________________
Говорите говорите, я всегда зеваю когда мне интересно. 99,9% всех СЕ устройств, - от неправильных измерений


Forex | Post:53325 - Date: 10.01.07(23:15)
Хе... 7нс по вернему и 20нс по нижнему....(about)

bolt | Post:53353 - Date: 11.01.07(08:01)
MSN Пост: 53323 От 10.Jan.2007 (22:43)
Ну и что такого непонятного? Эта микросхема- независимый драйвер верхнего и нижнего плеча полумоста в одном корпусе. Нет там никакой логической земли, Земля одна, общая.
540-й танчик, скорости не будет.

P.S. Сорри, Перепутал с 460-м, у того 35/130 нСек



Вывод Vss Логическая земля.
Как мне видится, питание управления развязано от питания нагрузки, а потому, земля отдельно и для логики и для полумоста.
А уже в самой микрухе идет развязка между землями.

См. описание
Я именно имею ввиду ir21074

_________________
Трахаю и тибедохаю. Старик Хотабыч.


kriotron | Post:71079 - Date: 06.06.07(15:03)
Нужна схема реверсивного счётчика импульсов на МК (pic или avr) с индикацией (10 разрядов). Есть валкодер (выходы: направление и импульсы) надо присобачить к МК и заставить показывать кол-во импульсов с валкодера (если по часовой крутим, то +, а если против часовой то вычитаем) ну и кнопку сброса показаний.
Может кто сталкивался с подобным?

_________________
Не бойся делать то, чего не знаешь. Ковчег построил любитель - профи создали Титаник.


[ 1 | 2 | 3 | 4 | 5 | 6 | 7 | 8 | 9 | 10 | 11 | ... | 460 ] [>
У Вас нет прав отвечать в этой теме.
Форум - Прочие идеи (разные) - Схемотехника - ❓Вопросы чайников и ответы ГУРУ - Стр 1
🏠 Главная | 📚 Содержание | 💬 Форум | 📁 Файлы | 📩 Контакт