[ВХОД]
19.04.26(18:04)

skif.biz

Альтернативная энергия. Оставь надежду, всяк сюда входящий...

🏠 Главная | 📚 Содержание | 💬 Форум | 📁 Файлы | 📩 Контакт
 
Резонансные генераторы
Магнитные генераторы
Механические центробежные (вихревые) генераторы
Электростатические генераторы
Водородные генераторы
Ветро- и гидро- и солнечные генераторы
Прочие идеи (разные)
О форуме
Транспорт
Оружие
Научные идеи, теории, предположения...
Экономия топлива
Коммерческие вопросы
Струйные технологии
Торсионные генераторы
Новые технологии
Барахолка
Патентный отдел
Конструкторское бюро
Нейтронная физика
Торнадо и смерчи
Гравитация и антигравитация
Сделай сам. Советы.
Медицина и здравоохранение

📱 | 🖨️

Форум - Электростатические генераторы - Электростатика - извлечение энергии из конденсатора - Стр:24
<] [ 1 | ... 14 | 15 | 16 | 17 | 18 | 19 | 20 | 21 | 22 | 23 | 24 | 25 | 26 ] [>
Модератор: Ingener
Первый пост темы: Ingener Post: #286100 От:24.01.2011 (14:53)
Вопрос в связи с конструкцией машины Вимшурста
хотелось бы обойтись без контактных щеток
что будет при такой схеме - к заряженному плоскому конденсатору если подвести снаружи обкладки с цепью нагрузки, то потечет какой-либо ток?
Зазор между съемными обкладками и основными меньше, чем между самими основными обкладками
НО - между основными обкладками твердый диэлектрик, а съемные обкладки - через воздух...
козлайский | Post:718700 - Date: 14.03.21(11:47)
Сейчас с калибратора осциллоскопа,1,2,5,10,20,40в.
Вот,думаю,оно и понятно. Чтоб у нас в схемах творилось,если бы наши конденсаторы меняли емкость в разы от напряжения на обкладках.
Это вообще был бы сумашедший дом.
Настоящий вариконд меняет в разы. Эти тоже наверное гуляют,но не настолько.
Что даже отследить не могу.Не зря аудиофилы их не любят. Везде пленка стоит.
з.ы. Видели в моей книжке Вервицкой,в конце схема УНЧ на варикондах.забавно.
Вот на что настоящий вариконд способен.
p.s. И обратили внимание,какой стали редкостью,почему ?
на мешке только три предложения на всю страну.У кого то в гараже
завалялись с 69года и все.Фирмы продают только чип,емкостью пикушки
для гетеродинов подстройки.вместо варикапов.А настоящие мне не попадались. Это почему ?

_________________
nature has given us ears which is always open,and a mouth which it is better to keep shut.


dedivan | Post:718703 - Date: 14.03.21(12:02)
козлайский Пост: 718700 От 14.Mar.2021 (11:47)
Это почему ?

А зачем зимбабве вариконды?
Это для белых людей.

_________________
я плохого не посоветую


олег-джан | Post:718704 - Date: 14.03.21(12:06)
Блин, титанат можно кирпичами на кухне спекать....
Химикаты копеечные..
Муфель купи или сделай на 1400 и развлекайся...

_________________
Обьективная реальность-бред,вызванный недостатком алкоголя в крови...


олег-джан | Post:718706 - Date: 14.03.21(12:18)
Почему наивный?
Я это производство знаю от и до...ни хрена там хитрого нету...
Хоть шарики отливать, хоть металлизацию делать...
Единственный гемор, это пьезотрансы...там сложнее...

_________________
Обьективная реальность-бред,вызванный недостатком алкоголя в крови...


phoba | Post:718800 - Date: 15.03.21(07:11)
missioner Пост: 718509 От 13.Mar.2021 (08:10)
Пётр, так у меня же данные из реального опыта, с реальными деталями, а где твои обещанные опыты? Кстати, как объяснить такой факт. Если полностью заряженный конденсатор подключать к розетке то ничего интересного, так,,,искорки-треск. А если подключать через диод соответствующей полярностью то вышибает все пробки. Кто обрисует механизъм такого чуда? Как будто при подключений без диода больших мгновенных токов не получается никак.


кз произойдет при любой полярности, разница только в том на первом али втором периоде, жесть 😬

_________________
Все новое - переосмысленное старое по новому, но не \\\"хорошо забытое старое\\\"...В. Стогов


dedivan | Post:718803 - Date: 15.03.21(07:22)
олег-джан Пост: 718706 От 14.Mar.2021 (12:18)
...ни хрена там хитрого нету...

Ну да, только один кондер в 10 раз меняет свою емкость. а другой нет. хотя оба из титаната сделаны.

_________________
я плохого не посоветую


олег-джан | Post:718805 - Date: 15.03.21(07:30)
Я про титанат бария, если не понятно...

_________________
Обьективная реальность-бред,вызванный недостатком алкоголя в крови...


dedivan | Post:718806 - Date: 15.03.21(07:35)
И я тоже про него. если не понятно.
Ты думаешь X5R и Y5V чем отличаются?

_________________
я плохого не посоветую


олег-джан | Post:718809 - Date: 15.03.21(07:53)
Технологией, но не составом.Состав отличается, точнее, пропорцией окислов.
Там двойной обжиг нужен только лишь потому, что в многослойном кондере не получишь сразу равномерную крист решетку.
А если делать по принципу пьезоэлементов, то все проще...замешивается тесто и формуется.
Главное-равномерно перемешать. Поэтому сначала смешивают сухую пыль из оксидов, а потом воды туда.

_________________
Обьективная реальность-бред,вызванный недостатком алкоголя в крови...


dedivan | Post:718811 - Date: 15.03.21(08:14)
олег-джан Пост: 718809 От 15.Mar.2021 (07:53)
сухую пыль из оксидов, а потом воды туда.

Какие оксиды? Это безкислородная керамика- и называется не оксид титана или бария, а титанат бария.
И отличаются они разным составом кристаллических фаз керамики.
Моноклинная, тетрагональная, кубическая...в разных пропорциях.
Технолог бля...
Недаром тебя выгнали на пастбища.

_________________
я плохого не посоветую


олег-джан | Post:718812 - Date: 15.03.21(08:22)
Углекислый барий и двуокись титана...
Первым клизмы ставят при контрастном рентгене..
Второй- титановые белила..
Все копеечное....
Можешь идти подмываться, химик, мля...🤢
Еще скажи в вакуумных печах обжигают....
И образование разных крист структур определяется Т спекания.

_________________
Обьективная реальность-бред,вызванный недостатком алкоголя в крови...


dedivan | Post:718820 - Date: 15.03.21(09:04)
олег-джан Пост: 718812 От 15.Mar.2021 (08:22)
Углекислый барий и двуокись титана...

Ну еще скажи что экскаваторщик. который это загружает в печь на спирту работает, а экскаватор на дизеле, все формулы тащи- это все в керамике будет.
Нет в готовой керамике окислов. Титанат бария там. а не окись титаната бария.

_________________
я плохого не посоветую


dedivan | Post:718821 - Date: 15.03.21(09:08)
олег-джан Пост: 718812 От 15.Mar.2021 (08:22)

И образование разных крист структур определяется Т спекания.

Не только.
image



Размер: 217.24 KB

_________________
я плохого не посоветую


олег-джан | Post:718822 - Date: 15.03.21(09:10)
Ясен хер, что в готовой нету...углекислый газ знаешь? Остается только с титаном кислород...
И-да, загружают лопатой рабочие, которые на спирту работают....
Если ты не видел производства и не знаешь технологии, сиди молча лучше....

_________________
Обьективная реальность-бред,вызванный недостатком алкоголя в крови...


dedivan | Post:718845 - Date: 15.03.21(10:35)
Где тут кислород?



Размер: 88.97 KB

_________________
я плохого не посоветую


олег-джан | Post:718849 - Date: 15.03.21(10:46)
В 3,14зде!
BaCO3 + TiO2 = BaTiO3 + CO2↑.
.
.
Размер: 80.27 KB

_________________
Обьективная реальность-бред,вызванный недостатком алкоголя в крови...


dedivan | Post:718854 - Date: 15.03.21(10:54)
BaCO3 + TiO2 = BaTiO3 + CO2↑

Реакция взаимодействия карбоната бария и оксида титана(IV) с образованием метатитаната бария и оксида углерода(IV). Реакция протекает при температуре около 800°C.

Метатитанат слово видишь? И к чему оно тут?
Может это все таки промежуточное вещество , как спирт для погрузки?

_________________
я плохого не посоветую


олег-джан | Post:718855 - Date: 15.03.21(10:58)
BaTiO3 - это конечное вещество...
Картинку тоже не видишь?
И реакция при температуре за 1100 начинается...при 1300 заканчивается полностью.

_________________
Обьективная реальность-бред,вызванный недостатком алкоголя в крови...


dedivan | Post:718865 - Date: 15.03.21(11:16)
олег-джан Пост: 718855 От 15.Mar.2021 (10:58)

Картинку тоже не видишь?

Нормально у меня со зрением.
Тебе спрашивали почему не видит чел изменения емкости от напряжения.
У твоего титаната бария оно должно быть от природы.
Если его нет- значит там уже не твой титанат бария с кислородом.
Фирма темнит как его получает, а я думаю отжигают в водороде.

_________________
я плохого не посоветую


олег-джан | Post:718869 - Date: 15.03.21(11:27)
Фирма может кучу фокусов использовать.
Может состав быть в табличке урезанный.
Я говорю про производство, которое сам видел....
Кстати, убери кислород - куй в стакане будет, а не пьезоэлектрик...

_________________
Обьективная реальность-бред,вызванный недостатком алкоголя в крови...


dedivan | Post:718875 - Date: 15.03.21(11:42)
Не все пьезоэлектрики одинаково полезны....

_________________
я плохого не посоветую


magneat | Post:719025 - Date: 15.03.21(21:26)
magneat Пост: 718027 От 10.Mar.2021 (01:34)
...ищите ошибку... 😎


ошибка в формуле: ΔA = 0.5*ΔQ*(U + ΔU)

правильная формула: ΔA = ΔQ*U + 0.5*ΔQ*ΔU

p.s. тогда всё получается по нулям 😎

козлайский | Post:719061 - Date: 16.03.21(11:25)
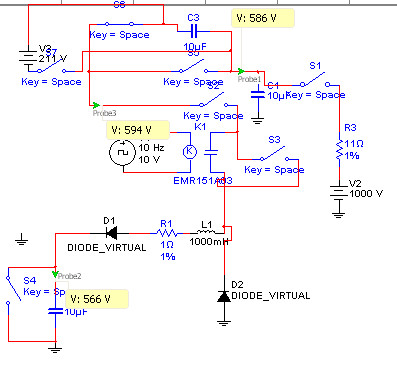
Да,набрехал григ видать. Вот схема неполного частичного разряда .
Чтобы снимать верхнюю часть напряжения и разрывать цепь.
Полностью на ручном управлении.неудобно,но наглядно.
Изначально 10мкф х1000в. Что в итоге получаем.
Соблюдается баланс,будь он неладен.&#128536;


Размер: 44.85 KB

_________________
nature has given us ears which is always open,and a mouth which it is better to keep shut.


missioner | Post:728318 - Date: 31.05.21(07:39)
Никому не скажу про энергобалланс в такой схеме перелива заряда конденсатора из одной обкладки в другую. Транс 1к1, изначально был заряжен С1. Конденсаторы С2 и С3 изначально пустые.
image

В варианте использовалась дополнительная индуктивность.


image

image



Размер: 69.92 KB


Размер: 112.58 KB


Размер: 83.86 KB

_________________
Здесь хранится СЕ суперавтотрансгенератор https://www.skif.biz/index.php?name=Forums&file=viewtopic&p=875842#875842 https://disk.yandex.ru/d/T_H9tIHpXVb8dw Дополненная версия с видео: https://disk.yandex.ru/d/RUQMOtXIHzRo7Q


AlexKP | Post:728427 - Date: 01.06.21(09:26)
Ну и что?
Энергия первички разделится пополам.

<] [ 1 | ... 14 | 15 | 16 | 17 | 18 | 19 | 20 | 21 | 22 | 23 | 24 | 25 | 26 ] [>
У Вас нет прав отвечать в этой теме.
Форум - Электростатические генераторы - Электростатика - извлечение энергии из конденсатора - Стр 24
🏠 Главная | 📚 Содержание | 💬 Форум | 📁 Файлы | 📩 Контакт