[ВХОД]
29.04.26(09:22)

skif.biz

Альтернативная энергия. Оставь надежду, всяк сюда входящий...

🏠 Главная | 📚 Содержание | 💬 Форум | 📁 Файлы | 📩 Контакт
 
Резонансные генераторы
Магнитные генераторы
Механические центробежные (вихревые) генераторы
Электростатические генераторы
Водородные генераторы
Ветро- и гидро- и солнечные генераторы
Прочие идеи (разные)
О форуме
Транспорт
Оружие
Научные идеи, теории, предположения...
Экономия топлива
Коммерческие вопросы
Струйные технологии
Торсионные генераторы
Новые технологии
Барахолка
Патентный отдел
Конструкторское бюро
Нейтронная физика
Торнадо и смерчи
Гравитация и антигравитация
Сделай сам. Советы.
Медицина и здравоохранение

📱 | 🖨️

Форум - Водородные генераторы - Ячейка Мейера - Мейера повторили - Стр:1
[ 1 | 2 | 3 | 4 | 5 | 6 | 7 | 8 | 9 | 10 | 11 | ... | 29 ] [>
Модератор: proggi
proggi | Post:82863 - Date: 08.10.07(21:39)
Мейера повторили
www.youtube.com/user/raviwfc
www.panaceauniversity.org/D14.pdf
peswiki.com/index.php/OS:Water_Fuel_Cell


В ДАННОМ файле, который приклеплен, будет собираться материал с ДАННОГО форума о ячейке, и о том как ее создать.
ВОТ ОН - [ссылка]

12bb8e.pdf
Размер: 190.97 KB

gaolst | Post:84044 - Date: 15.10.07(15:28)
ДО СЮДА МОЖНО УДАЛЯТЬ!


Размер: 158.88 KB

proggi | Post:84119 - Date: 15.10.07(23:14)
gaolst Пост: 84111 От 15.Oct.2007 (23:41)
а стоит впихнуть диод - и от резонанса практически ничего неостанется. Я говорю бесмисленно искать резонанс в етой цепи без диода.
А про АМ Модуляцию я просто упомянул - поскольку в одном патенте видел что при помощи АМ Модулированого сигнала разлагают воду - только низ прирезают диодом.
Резонанс без диода находил спокойно.

Поставить диод можно. (смотри приложение).

Так проблема в том что ВСЕ диоды разные и от них очень многое зависит, щас стоит идеальный диод, а поставишь к примеру 1N148 и получается не пойми что, поставишь другой получаешь совершенно другой результат.

Ладно надо думать что делать в ближайшую неделю


Размер: 206.29 KB

sevzirfo | Post:84258 - Date: 16.10.07(18:06)
В патенте Мейера WO92/07861 чёрным по белому написано - схема сканирует от 0 до 10 КГЦ, при возникновении резонанса происходит захват и удержание частоты, даны размеры ячейки для 5 кгц

"Because resonances of different waters, water volumes and capacitor cells vary, the resonant scanning
circuit of Fig.8 scans frequency from high to low and back to high, until a signal lock is achieved. The
ferromagnetic core of the voltage intensifier circuit transformer, suppresses electron surge in an out-of-
resonance condition of the fuel cell. In an example, the circuit scans at frequencies from 0 Hz to 10 KHz and
back to 0 Hz. In water having contaminants in the range of 1 part per million to 20 parts per million, a 20%
variation in resonant frequency is encountered. depending on water flow rate into the fuel cell, the normal
variation range is about 8% to 10%. For example, iron in well water affects the status of molecular
disassociation. Also, at a resonant condition, harmonic effects occur. In a typical operation of the cell with a
representative water capacitor described below, at a frequency of about 5 KHz, with unipolar pulses from 0
to 650 volts, at a sensed resonant condition in the resonant cavity, on average, the conversion into gas
occurs at a rate of about 5 US gallons (19 litres) of water per hour. To increase the rate, multiple resonant
cavities can be used and/or the surfaces of the water capacitor can be increased, however, the water
capacitor cell is preferably small in size. A typical water capacitor may be formed from a 0.5 inch diameter

stainless steel rod and a 0.75 inch inside-diameter cylinder which extends over the rod for a length of 3
inches."

"Форма и размер резонансной ячейки могут изменяться. Большие резонансные ячейки и более высокие нормы потребления воды в конверсионном процессе требует более высоких частот до 50 КГЦ и выше".


gaolst | Post:84309 - Date: 16.10.07(20:07)
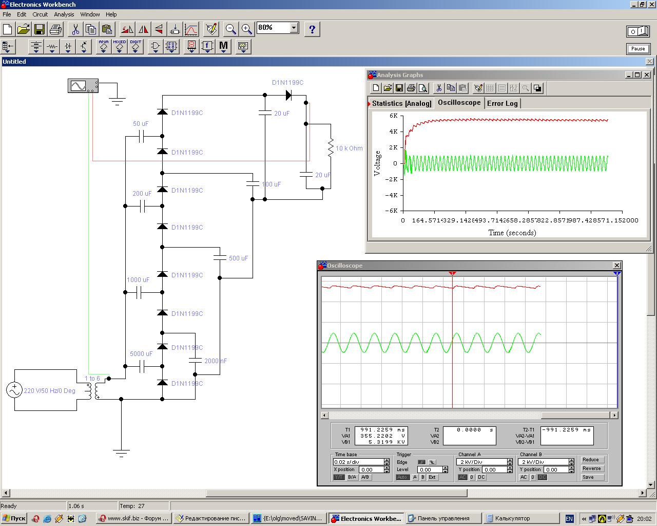
Думаю ми мыслями сошлись что нужен большой постоянный Вольтаж на ячейке - Возможно зделать.
Предлагаю на умножытеле частоты - доступно, правда дофига надо мощьных диодов.
Вот накидал небольшую схемку в симуляторе правда надо доделать вставку паузы.
Ваше мнение господа 😘


Размер: 179.00 KB

proggi | Post:84311 - Date: 16.10.07(20:12)
gaolst Пост: 84309 От 16.Oct.2007 (21:07)
Думаю ми мыслями сошлись что нужен большой постоянный Вольтаж на ячейке - Возможно зделать.
Предлагаю на умножытеле частоты - доступно, правда дофига надо мощьных диодов.
Вот накидал небольшую схемку в симуляторе правда надо доделать вставку паузы.
Ваше мнение господа 😘

Да думал я умножитель поставить, но после того как подумал о том что "а как я паузу то вставлять буду" ведь транзы не держат такого напряжения. ставить цепочку транзов, еще пробьёт где нибудь чего нибудь.

gaolst | Post:84314 - Date: 16.10.07(20:26)
Аесли поставить искровой разрыватель - можно и регулировать частоту импульсов на ячейку 😀
правда не совсем ефективно.

gaolst | Post:84319 - Date: 16.10.07(20:35)
Хотя если задуматся что ячейка при нескольких киловольт пробивает через воду - то появляются сильные токи и Вольтаж сильно упадёт
Если принцип такой то чтоб регулировать паузу между пробоями - достаточно регулировать скорость зарядки умножытеля - значит регулировать частоту входящей переменки !
как идея ?😊

_FANTOM_ | Post:84338 - Date: 17.10.07(02:39)
Киловольты в воде не идут (по крайней мере при разумных токах) СЛИШКОМ БОЛЬШОЕ ПАДЕНИЕ НАПРЯЖЕНИЯ это равносильно КЗ. Проводил опыт с высоким напряжением 17кВ пробой на воду был а при опускании проводов в воду ничего не происходило. Использовал блокинг с автомобильной катушкой зажигания,импульсы однополярные частотой 2 кГц при этом схема жрала немеряно ампер и выход газа был нулевым на простых проводах а если нагрузить пластинами то и подавно ничего не произойдет. Вывод : врядли можно назвать этот способ малозатратным.

proggi | Post:84344 - Date: 17.10.07(07:00)
_FANTOM_ Пост: 84338 От 17.Oct.2007 (03:39)
Киловольты в воде не идут (по крайней мере при разумных токах) СЛИШКОМ БОЛЬШОЕ ПАДЕНИЕ НАПРЯЖЕНИЯ это равносильно КЗ. Проводил опыт с высоким напряжением 17кВ пробой на воду был а при опускании проводов в воду ничего не происходило. Использовал блокинг с автомобильной катушкой зажигания,импульсы однополярные частотой 2 кГц при этом схема жрала немеряно ампер и выход газа был нулевым на простых проводах а если нагрузить пластинами то и подавно ничего не произойдет. Вывод : врядли можно назвать этот способ малозатратным.

так это вы наверно на первичку падаете однополярные импульсы, а на вторичке то ПЕРЕМЕННЫЕ получаются!!!

proggi | Post:84390 - Date: 17.10.07(15:35)
DevilR Пост: 84368 От 17.Oct.2007 (13:29)
Дистиллят - вообще то неплохой изолятор. Если все грамотно сделано. У меня начинает складываться такое чувство, что Мейер просто механически разрывал молекулу воды. Для этого и резонанс. Кстати, на механику указывает и то, что пузырьки образуются между электродами. Возможно и хитрая скважность нужна только для того, чтобы не возникал прямой пробой между электродами - такое ненавязчивое регулирование напряжения в ячейке. Имхо.

несовсем, я конечно скажу свое мнение, некоторые на этом форуме со мной не согласятся да и сам себе я буду противоречить немного...
Тут дело в другом, когда подаеш импульсы, то попадаеш в резонанс частоты перехода пежду энергетическими уровнями молекулы ВОДОРОДА (вобщем не совсем так, переходы совершают электроны к которым присоединен водород) и попадая в этот резонанс, нащ электрон попросту вылетает за втрой, а то и третий уровень поляризации, и назад уже не возвращается, (там энергия порядка 0,74эВ) с другой стороны дают, ну скажем как раньще ктото писал (хотя это не совсем корректно с МОЕЙ стороны) некую гармонику и дркгие электроны находящиеся в близи молекулы водорода и кислорода, а так как вода не читая!!! то к этим электронам "присобачены" другие молекулы (железо, кадмий, йод) количество их ничтожно, НО молекула получается ДЛИННОЙ!!! и мешает своим объёмом колебаться свободным молекулам воды

bes | Post:84391 - Date: 17.10.07(15:39)
Почитал пару веток по Маеру и решил предложить Вам некоторые соображения. Хочу сразу сказать, что Маера я не читал. Но электролизом занимался для сварки.
Так вот. Поскольку процессы рекомбинации молекул измеряются интервалами времени порядка 1*е-14 сек, а частоты у него очень низкие, то в этом процессе определяющим фвктором, вероятно, являются физические процессы, происходящие в воде.
В учебнике химии Глинки за 1972 г описана кластерная структура воды. Считалось, что в кластерах находится от 2-х до нескольких сотен молекул. При этом кластеры прадставляются как замкнутая цепочка молекул. В начале 90-х уже считалось, что в кластере находится несколько тысяч молекул. Люли, занимающиеся памятью воды, считают, что в кластере модет быть до несколько миллионов молекул. При этом они могут еще и проходить друг сквозь друга, как звения цепи.
Размер кластера зависит от того, как получалась вода. Маленькие кластеры получаются при быстром охлаждении паров. Это дисциллят. Самые большие получаются при медленном таянии льда.
Теперь дальше. Вероятно при болльшой напряженности эл. поля у замкнутого кластера где-то разрывается связь, и кластер становится незамкнутым. То есть линейной цепочкой. На одном конце атом водорода, на другом атом кислорода. Затем такая цепочка должна расположиться вдоль силовой линии эл. поля. Чем длиннее цепочка, тем больше требуется время, чтобы она вытянулась в струнку, так как вокруг находятся и другие молекулы.
Как происходит отрыв молекул водорода и кислорода, сказать трудно, но психологичеки кажется, что чем длиннее такая цепочка, тем легче отрываются молекулы.
Но отсюда можно сделать предположение, что чем больше кластер, тем надо меньше напряжение, и ниже частоту. В таком случае лучше использовать дисциллят, который надо заморозить, а потом дать ему медленно растаять в холодильнике.
Хочу добавить, чем больше доля примерно одинаковых кластеров, тем лучше должен чувствоваться резонанс.
И еще такая маленькая добавка.
Если мои рассуждения правильны, то процесс должен идти просто в поле, без потребления тока, что противоречит ЗСЭ. Тогда мои рассуждения неверны. Но может какая-то часть из этого близка к истине.

sevzirfo | Post:84442 - Date: 17.10.07(19:59)
В патенте Мейера WO92/07861 чёрным по белому написано - амплитуда импульсов на ячейке при 5 кГц - 650 вольт

hidrogen | Post:84623 - Date: 18.10.07(22:31)
Я думаю что прорези в трубках необходимы для циркуляции воды внутри них, накопление пузырьков водорода в трубках снижает процес его выделения. Отверстие неоходимо для всасывания воды.

_________________
Давайте вместе переделаем автомобиль на водородное топливо,вместе мы можем всё


proggi | Post:84624 - Date: 18.10.07(22:48)
hidrogen Пост: 84623 От 18.Oct.2007 (23:31)
Я думаю что прорези в трубках необходимы для циркуляции воды внутри них, накопление пузырьков водорода в трубках снижает процес его выделения. Отверстие неоходимо для всасывания воды.

Да хрен с этими отверстиями, давайте о чем нибудь приземлённом. Ведь надо понимать, что если небудет метода поиска резонанса, то и делать отверстия в трубках попросту незачем. Предложите лучше какую нибудь идею, а проблемы которые наберутся решим потом. Сейчас кроме того что надо посылать на ячейку импульсы, мы ничего не знаем, вот и надо думать в этом направлении.

proggi | Post:84673 - Date: 19.10.07(12:04)
zilk Пост: 84628 От 19.Oct.2007 (00:36)
proggi Пост: 84447 От 17.Oct.2007 (21:44)
Да разобрались что нужен резонанс, но КАК его найти???? в цепи диод, это прошу учесть.


Объясните толком какие импульсы нужны? 😀
Если нужны однополярные импульсы с колеб. контура, настроенного в резонанс, то после него нужно включить фиксатор уровня с привязкой к нулю отрицательного максимума синусоиды. В результате у вас получится получится смещенная относительно нуля синусоида, т.е. однополярные синусоидальные импульсы. И резонанс будет!

Импульсы ориентировочно вот такие.

И откуда вы хотите снимать напряжение, чтобы его подать на управляющую микросхему которая в свою очередь уменьшит или увеличит частоту колебаний задающего триггера?


Размер: 4.49 KB

bes | Post:84685 - Date: 19.10.07(13:34)
Господа. Чего вы мучаетесь, что мерять, и как искать резонанс. На той схемке где FIG.9 английским по белому написано <LASER INJECTION PORT>.

gaolst | Post:84690 - Date: 19.10.07(13:54)
bes Пост: 84685 От 19.Oct.2007 (14:34)
Господа. Чего вы мучаетесь, что мерять, и как искать резонанс. На той схемке где FIG.9 английским по белому написано <LASER INJECTION PORT>.


Лазерная накачка уже после розложения - она только накачивает енергией разложывсуюся воду (если хорошо помню) но однозначно работает и без лазера.
Если внимательно проанализировать FIG.9 то можно дойти вывода что частота импульсов 120Гц (основная) и дополнительно частота пониже 30-60Гц для формирования промежутков (пауз) - значит никакого резонанса с водой нет а только резонанс электрический в цепи после диода. Резонанс там есть полюбому - поскольку еслиб небыло там резонанса то и ненужно б было использовать подстроечную индуктивность.
Отсюда вывод - Ячейку надо накачивать большым однополярным напряжением с переодической отключкой (любым видом полученым) и этоже описывается в наблюдателями которые принимали патент что в ячейке напряжение достигало Киловольты или даже Десятки Киловольт.

proggi | Post:84701 - Date: 19.10.07(14:48)
bes Пост: 84700 От 19.Oct.2007 (15:38)
Да я не имел ввиду лазерную накачку. Лазер нужен для точного контроля скорости выделения водорода.

Тоесть "ООС" через лазер? это конечно повышает точность нахождения резонансав, но откуда взять лазер?? хотя, может использовать пару светодиод-фототранзистор, или подобное чтото.

gaolst | Post:84702 - Date: 19.10.07(14:50)
Перечитал ещо раз Патент Майера.
Из патента Майера
"Voltage intensity or level across Exitor-Array (ER) can exceed 20,000 volts due to circuit (AA) interaction and its directly related to pulse-train (H) variable amplitude input."

Перевод (почти дословно):
"Плотность Напряжения или уровень через ER может превышать 20КВольт согласно работе цепи на рисунке (АА) и прямо зависит от Амплитуди Импульсной последовательности (Н) переменного входа"



Размер: 17.34 KB

proggi | Post:84703 - Date: 19.10.07(14:54)
Ладно, будем делать. Кстати gaolst, какие результаты у вас за прошедшую неделю? Я вот все бьюсь с питанием схемы, но думаю сегодня проведу последние эксперименты, и в бой 😏

gaolst | Post:84705 - Date: 19.10.07(15:11)
proggi Пост: 84703 От 19.Oct.2007 (15:54)
Ладно, будем делать. Кстати gaolst, какие результаты у вас за прошедшую неделю? Я вот все бьюсь с питанием схемы, но думаю сегодня проведу последние эксперименты, и в бой 😏


К сожалению пока никаких, небыло времени занятся (бытовуха помешала) - думаю вплотную занятся експериментальной частью в выходные.
Кстати по вставке пауз в майеровских патентах нашол вот такую схемку для повышения энергетического состояния газа. там есть дополнительный елемент "Amp Consuming device (S) (FILAMENT - WIRE R5" - в патенте применяется для преобразования свободных электронов в тепло (это так чтоб ниукого невозникало вопросов лишних)


Размер: 19.58 KB

proggi | Post:84778 - Date: 19.10.07(20:15)
А можно ссылку на это место откуда вы взяли такой черчеж. я просто чего то таково не видел, или если и видел то не придал значения.

gaolst | Post:84809 - Date: 19.10.07(23:56)
proggi Пост: 84778 От 19.Oct.2007 (21:15)
А можно ссылку на это место откуда вы взяли такой черчеж. я просто чего то таково не видел, или если и видел то не придал значения.

Это всё из подборки патентов Майера - с группы на Yahoo.com (которая питается создать установку) я и у них участвую вытащил оттуда:-)
Взять можеш у меня.
[ссылка]

proggi | Post:84810 - Date: 20.10.07(00:03)
Спасибо. Кстати я попробовал на новых пластинах (у меня пока все еще пластины) так вот, если подавать импульсы БЕЗ скважности, они "пищат" (с частотой равной частоте импульсов) если с паузой то НЕ пищат!!!!!
Щас постараюсь выложить видео и звукозаписи.

[ 1 | 2 | 3 | 4 | 5 | 6 | 7 | 8 | 9 | 10 | 11 | ... | 29 ] [>
У Вас нет прав отвечать в этой теме.
Форум - Водородные генераторы - Ячейка Мейера - Мейера повторили - Стр 1
🏠 Главная | 📚 Содержание | 💬 Форум | 📁 Файлы | 📩 Контакт