[ВХОД]
28.05.26(18:58)

skif.biz

Альтернативная энергия. Оставь надежду, всяк сюда входящий...

🏠 Главная | 📚 Содержание | 💬 Форум | 📁 Файлы | 📩 Контакт
 
Резонансные генераторы
Магнитные генераторы
Механические центробежные (вихревые) генераторы
Электростатические генераторы
Водородные генераторы
Ветро- и гидро- и солнечные генераторы
Прочие идеи (разные)
О форуме
Транспорт
Оружие
Научные идеи, теории, предположения...
Экономия топлива
Коммерческие вопросы
Струйные технологии
Торсионные генераторы
Новые технологии
Барахолка
Патентный отдел
Конструкторское бюро
Нейтронная физика
Торнадо и смерчи
Гравитация и антигравитация
Сделай сам. Советы.
Медицина и здравоохранение

📱 | 🖨️

Форум - Резонансные генераторы - Резонансный трансформатор Теслы - Попытка мыслить категориями Тесла - Стр:287
<] [ 1 | ... 277 | 278 | 279 | 280 | 281 | 282 | 283 | 284 | 285 | 286 | 287 ]
Модератор: idmail
Первый пост темы: idmail Post: #79869 От:13.09.2007 (07:20)
Valerlap "...самое главное открытие Никола Тесла, физика продольной волны.Что знал Никола Тесла, чего незнаем мы? Первые представления об ЭФИРЕ были полностью связаны с представлением свойств жидкости. Тесла имел именно такой устойчивый взгляд. Мысленной моделью для своих разработок Тесла использовал воду..."

Насколько поздние указанные представления Теслы об эфире? Вполне возможно что его взгяды на строение эфира изменились. Основанием может служить ссылка на его (Теслы) статью, где эфир оценивается как очень упругая (энероёмкая) среда с малой плотностью. Цитата из статьи(перевод) Теслы здесь. С уважением


Насколько я помню Тесла не согласился с представлением эфира как среды с малой плотностью, обоснование - продольная волна испытывает затруднения распространяясь в такой среде. Вот кургузенький перевод, почитайте. lazj
seroga_filimonov | Post:864654 - Date: 28.05.24(13:51)
количество витков дросселя 142, и трансформатор подключение


Размер: 280.27 KB

Antek | Post:864656 - Date: 28.05.24(14:09)
Это при помощи нейросети.Там такого на изменяют😎 В одном случае пазы могли дорисовать,а в другом стереть.

_________________
А вы друзья как не садитесь-все в музыканты не годитесь.


Antek | Post:864662 - Date: 28.05.24(16:06)
Трансформаторы у Валеры перемотаны и увеличен зазор,так,что верить прописанным на нём данным не стоит.Да и каждое видео,как утверждал Валера о другом конструктиве.Если коротко по узлам,резонансный трансформатор с конденсатором,хитрый мультивибратор с тдксом,бифилярная катушка,импульсный трансформатор и схема синхронизации.Да,спасибо за ответ,чем редактировал.Установка программы требует отключение антивируски и общение через образованную дыру с искусственным интеллектом.Я на такие подвиги пойти не готов.😎
Сергей,начинать нужно с простого,я про это тебе уже говорил,с самого главного,без понимания которого,всё последующее,просто не имеет смысла.

_________________
А вы друзья как не садитесь-все в музыканты не годитесь.


seroga_filimonov | Post:864664 - Date: 28.05.24(17:00)
если внимательно почитать объяснения Валерия по установке с четырьмя лампами можно предположить что генератор там мультивибратор не тдкс, а скорее твс, (или неонник он же мультивибратор с твс), накачка НЧ контура (железный трансформатор с конденсатором) модулированным ВЧ (рыбки 50 гц с ВЧ заполнением частотой мультивибратора), бифилярная катушка (дроссель, писал сам Валерий), принцип очень простой раскачать НЧ с помощью ВЧ, вот тут как раз и Тесла про это писал (аналог копра или молота) только он писал про импульсный съем, а тут как бы постоянный только с меньшей частотой (вот и объяснение которое все так хотят "от куда СЕ"), но на самом деле это не СЭ, мы растягиваем процесс во времени

experienced62 | Post:864676 - Date: 28.05.24(19:52)
Чушь все это.
Я на форуме выкладывал схему Неквадрата, эффект тот же, только все значительно проще. Без всяких затей с рыбой и прочими Валерами.

seroga_filimonov | Post:864714 - Date: 29.05.24(01:01)
experienced62 Пост: 864676 От 28.May.2024 (16:52)
Чушь все это.
Я на форуме выкладывал схему Неквадрата, эффект тот же, только все значительно проще. Без всяких затей с рыбой и прочими Валерами.

кинь еще раз посмотрим, обсудим, ты делал по схеме "проще"?, получил результат?

experienced62 | Post:864723 - Date: 29.05.24(09:36)
https://www.skif.biz/index.php?

Есть видео от неквадрата где он по этой схеме зажигает кучу 150 - ти ватных ламп 220 вольт. На выходе использует стандартный заводской трансформатор с железным магнитопроводом, что не есть самый оптимальный вариант. Я ставил самодельный воздушный, результат был еще лучше. Так же настоятельно рекомендуется заменить резистор в цепи биполярного транзистора, на индуктивность.

Обращаю внимание - здесь нет самозапита. Это просто генератор СЕ энергии. Для его повторения, надо хорошо понимать принцип его работы , иначе в следствии неправильной настройки СЕ энергию Вы не получите.




Размер: 27.57 KB

bazarov | Post:864804 - Date: 29.05.24(23:25)
experienced62 Пост: 864723 От 29.May.2024 (06:36)
[ссылка]

Есть видео от неквадрата где он по этой схеме зажигает кучу 150 - ти ватных ламп 220 вольт. На выходе использует стандартный заводской трансформатор с железным магнитопроводом, что не есть самый оптимальный вариант. Я ставил самодельный воздушный, результат был еще лучше. Так же настоятельно рекомендуется заменить резистор в цепи биполярного транзистора, на индуктивность.

Обращаю внимание - здесь нет самозапита. Это просто генератор СЕ энергии. Для его повторения, надо хорошо понимать принцип его работы , иначе в следствии неправильной настройки СЕ энергию Вы не получите.

Вау....
image

Какой полёт мысли.... Поставить на затвор полевого транзистора аж три биполярных транзистора работающих в лавинном режиме... Ещё частота выше килогерца будет... Какой хитрый генератор импульсов из 60х годов на новой элементной базе... А дроссель по вторичному питанию какой замечательный.... По всем канонам науки разрисован, с началом обмотки и с концом... Входное напряжение от автотрансформатора на обычный трансформатор подаётся... Это гениально, чтобы снизить КПД и увеличить реактивную составляющую... Изумительный генератор....

Экспретендент... Вот я не могу понять, ты так над местными издеваешься или что? Если это стёб то заценил. Для старых счётчиков достаточно выбросить всю схему и питать лампочки через конденсатор. Счётчик фактически будет стоять. Не знаю как у вас, а у нас новые счётчики поставили.... У которых нет "мёртвой зоны" если емкостная реактивная энергия ток потребляет... Есть такое название в математике как "модуль", вот сейчас считается всё.

ПС. Порадовал... Давно такой старины и дичи не видел... Шыдевра...

_________________
Не хватит никакого здоровья, чтобы приспособиться к этому глубоко больному обществу(Кришна Мурти)/Горшки не Боги обжигают (многовековая классика)


Antek | Post:864805 - Date: 30.05.24(00:00)
Посмотри первое видео этой серии и плотность упаковки напряжения на куске провода при работе этой схемы.😬
Для тебя будет очень познавательно,тот же опыт с подковой Н.Теслы.
Ну да,ты таких выражений не встречал,сам только придумал знаешь только виток на вольт в трансформаторе,а тут десятки вольт на сантиметр.Знаток старины.😎 😎 😎

_________________
А вы друзья как не садитесь-все в музыканты не годитесь.


spaceon | Post:864806 - Date: 30.05.24(01:01)
experienced62 Пост: 864723 От 29.May.2024 (06:36)
[ссылка]

Есть видео от неквадрата где он по этой схеме зажигает кучу 150 - ти ватных ламп 220 вольт. На выходе использует стандартный заводской трансформатор с железным магнитопроводом, что не есть самый оптимальный вариант. Я ставил самодельный воздушный, результат был еще лучше. Так же настоятельно рекомендуется заменить резистор в цепи биполярного транзистора, на индуктивность.

Обращаю внимание - здесь нет самозапита. Это просто генератор СЕ энергии. Для его повторения, надо хорошо понимать принцип его работы , иначе в следствии неправильной настройки СЕ энергию Вы не получите.

нагрузка через 6 нан.
(Или сколько там? какой должен быть кондёр чтоб он пропустил 500 ватт через себя?)
они погасят всю моЧноссь. Ах, ну да. Там загадочная энергия. не элктроджоули и не тепловые. Неизвестная. Но пристарелый чОрт Экс62 знает шо оно там ессь!! Он ЗНАЕТ!!! 😬
Просто чорт. Скинь хоть фотку шо у тибьйа есть пОяльник

_________________
вы находитесь на форуме сказочных долбоящеров


street | Post:864807 - Date: 30.05.24(02:44)
Antek Пост: 864805 От 29.May.2024 (21:00)
а тут десятки вольт на сантиметр.
И все из розетки по счетчику.
И, что?...

_________________
Главное в мелочах


Antek | Post:864819 - Date: 30.05.24(08:58)
Ты настолько тупой,что не понимаешь к чему приведет прохождение тока при падении напряжения в 10 В в проводнике длинной 1 см?

_________________
А вы друзья как не садитесь-все в музыканты не годитесь.


street | Post:864821 - Date: 30.05.24(09:13)
Antek Пост: 864819 От 30.May.2024 (05:58)
Ты настолько тупой,что не понимаешь к чему приведет прохождение тока при падении напряжения в 10 В в проводнике длинной 1 см?

Ага. Я настолько тупой. Знаю, что такое напряжение.
А, ты?
Что это такое, напряжение?

_________________
Главное в мелочах


Antek | Post:864823 - Date: 30.05.24(09:37)
Разность потенциалов.Ты не увиливай,для тебя в порядке вещей 10в/см.Так чего будет с проводом?😬 .А на видео,как раз такое и показано и Н.Тесла такое показывал согнув проводник в форме подковы.Это суть этой технологии.И это Н.Тесла вам всем показал,но ваше мышление недоразвито,что бы такое понять,такую подсказку.

_________________
А вы друзья как не садитесь-все в музыканты не годитесь.


BAP | Post:864824 - Date: 30.05.24(09:42)
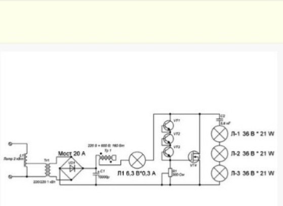
seroga_filimonov Пост: 864615 От 27.May.2024 (20:31)
несколько отредактированных фото установок, возможно кому-то что-то поможет понять по подключению, обратите внимание на трансформаторы, а именно на верхний стягивающий бандаж, в одной установке с прорезями в другой уже цельный, трансформаторы скорее всего разные
Фиг с ним с мышлением. Серёга классные фотки. Дроссель ничем не смущает? Я думаю в твою схему он как то не вписывается. Что скажешь.


Размер: 9.48 KB

street | Post:864827 - Date: 30.05.24(10:24)
Antek Пост: 864823 От 30.May.2024 (06:37)
Разность потенциалов.
Которая убывает по мере совершения работы электрополем.


Ты не увиливай,для тебя в порядке вещей 10в/см.
Бывает и больше. И, что?


Так чего будет с проводом?

Провод будет проводником действия ЭДС.


А на видео,как раз такое и показано
На видео показано непонимание автором закона Ома для полной цепи.


и Н.Тесла такое показывал согнув проводник в форме подковы.
И, что? Автотрансформатор такое показывает согнув проводник в форме катушки с отводами.



Это суть этой технологии.И это Н.Тесла вам всем показал

Суть показал Фарадей, он же описал доходчиво.



,но ваше мышление недоразвито,что бы такое понять,такую подсказку.

Но у свидетелей мышление не способно понять описание Фарадея.
Способно только бормотать подсказки, смысла которых не разумеют.

_________________
Главное в мелочах


Antek | Post:864828 - Date: 30.05.24(10:31)
Ты точно,понимаешь про что я написал?Замкни автомобильный акум куском провода,будет 10В на 30 см,что менее круто чем 10В/см и че будет с проводом?😬
Или твое мышление не способно такое понять?
Тогда ручками и смотри перчатки не забудь одеть.

_________________
А вы друзья как не садитесь-все в музыканты не годитесь.


street | Post:864832 - Date: 30.05.24(11:12)
Antek Пост: 864828 От 30.May.2024 (07:31)
Ты точно,понимаешь про что я написал?
Конечно. Ты, как обычно, написал о том, чего нет в действительности, но тебе очень-очень хотца, шоб было.


Замкни автомобильный акум куском провода,будет 10В на 30 см,что менее круто чем 10В/см и че будет с проводом?😬
Провод будет проводником действия ЭДС.
Действие ЭДС(как и при любом взаимодействии материальных точек) поделится между сопротивлениями в электроцепи(закон Ома). Часть достанется активному, часть реактивному.

Или твое мышление не способно такое понять?

При разрыве цепи активного, энергия реактивного создаст ЭДС на том, что осталось(незамкнутые контура в природе не встречаются), а провод опять будет проводником действия ЭДС.


Тогда ручками и смотри перчатки не забудь одеть.

Я тебе уже обьяснял, почему Романов не мог лохов стадионами разводить.
Не допер, как и ты.

_________________
Главное в мелочах


Antek | Post:864835 - Date: 30.05.24(11:27)
Я просто поражаюсь твоей безграмотности или что тоже вероятно умышленному перекручиванию фактов.Это абсолютно замкнутых цепей в природе не существует.😬 😬 😬
Но если ты это делаешь умышленно,то ты плохо выполняешь свою работу.Еще раз изучи инструкцию.😎

_________________
А вы друзья как не садитесь-все в музыканты не годитесь.


street | Post:864837 - Date: 30.05.24(11:40)
Antek Пост: 864835 От 30.May.2024 (08:27)
Я просто поражаюсь твоей безграмотности или что тоже вероятно умышленному перекручиванию фактов.
Факты абсолютны, суждения субьективны.


Это абсолютно замкнутых цепей в природе не существует.😬 😬 😬
Существуют. Сверхпроводники. А ты не знал?
Надо же когда-то начинать.


Но если ты это делаешь умышленно,то ты плохо выполняешь свою работу.Еще раз изучи инструкцию.😎

Мне никогда не приходит в голову читать инструкцию.
Я плохо выполняю СВОЮ работу?
Инструкция нужна для выполнения задания чужой работы, иначе инструкция вообще не нужна.
А ты не знал?
Чью работу ты выполняешь?

_________________
Главное в мелочах


seroga_filimonov | Post:865188 - Date: 02.06.24(19:34)
по установке с четырьмя лампами "Резонансный трансформатор . Работа под нагрузкой", при запуске установки от сети лампы разгораются плавно, что свидетельствует скорее всего что они являются частью КК, и мощность подаваемая от сети чем то ограничивается (возможно дросселем), я провел эксперимент взял трансформатор с конденсаторами настроил контур на 50 гц., параллельно подключил лампы, включил в сеть, лампы сразу же ярко вспыхнули, (что неудивительно так как сеть может без проблем обеспечить такую мощность), значить что выходная часть установки собрана по другому, кто то экспериментировал в данном направлении?, может есть мысли как организован плавный розжиг ламп от сети?

Antek | Post:865192 - Date: 02.06.24(19:59)
Возьми димер и отрегулируй на самую малую яркость свечения лампы накаливания.Включай через него ,конечно уже без лампы и будет именно плавный разгон резонансного контура короткими импульсами.

_________________
А вы друзья как не садитесь-все в музыканты не годитесь.


seroga_filimonov | Post:865204 - Date: 02.06.24(22:13)
Antek Пост: 865192 От 02.Jun.2024 (16:59)
Возьми димер и отрегулируй на самую малую яркость свечения лампы накаливания.Включай через него ,конечно уже без лампы и будет именно плавный разгон резонансного контура короткими импульсами.
диммер, а как же лампы, думаю что нужно решить эту задачу при помощи трансформатора конденсаторов и дросселя, то есть всего того что мы видим на видео, пойти так скажем сзаду на перед, понимаем что в выходной части, потом под это подбираем накачку

Antek | Post:865210 - Date: 02.06.24(22:38)
Что бы чего то изобретать,нужно сначала понимать,как это работает.Ты не понимаешь.😎

_________________
А вы друзья как не садитесь-все в музыканты не годитесь.


<] [ 1 | ... 277 | 278 | 279 | 280 | 281 | 282 | 283 | 284 | 285 | 286 | 287 ]
У Вас нет прав отвечать в этой теме.
Форум - Резонансные генераторы - Резонансный трансформатор Теслы - Попытка мыслить категориями Тесла - Стр 287
🏠 Главная | 📚 Содержание | 💬 Форум | 📁 Файлы | 📩 Контакт