[ВХОД]
15.04.26(23:45)

skif.biz

Альтернативная энергия. Оставь надежду, всяк сюда входящий...

🏠 Главная | 📚 Содержание | 💬 Форум | 📁 Файлы | 📩 Контакт
 
Резонансные генераторы
Магнитные генераторы
Механические центробежные (вихревые) генераторы
Электростатические генераторы
Водородные генераторы
Ветро- и гидро- и солнечные генераторы
Прочие идеи (разные)
О форуме
Транспорт
Оружие
Научные идеи, теории, предположения...
Экономия топлива
Коммерческие вопросы
Струйные технологии
Торсионные генераторы
Новые технологии
Барахолка
Патентный отдел
Конструкторское бюро
Нейтронная физика
Торнадо и смерчи
Гравитация и антигравитация
Сделай сам. Советы.
Медицина и здравоохранение

📱 | 🖨️

Форум - Магнитные генераторы - Генератор Хаббарда - Генератор Хаббарда 2025 - Стр:1
[ 1 | 2 | 3 ] [>
Модератор: viknel
viknel | Post:878470 - Date: 14.01.25(13:13)
Генератор Хаббарда это электрический аналог обычного двигателя внутреннего сгорания (ДВС). Как молодому парню парню удалось создать рабочий БТГ? Дано свыше или за этим скрывается гений?
Итак ДВС. Набор цилиндров с поршнями. Цилиндры имеют два клапана: впускной и выпускной. Цилиндры работают по очереди, передавая мощность через поршни на коленчатый вал. С коленчатого вала снимается вся мощность двигателя.
В электрическом аналоге мы имеем набор катушек (аналог цилиндров) с парой обмоток (аналог клапанов). В качестве поршней выступает магнитной поле, наводимое электрическим импульсом (аналог бензина). Это магнитное поле возбуждает центральную катушку (аналог коленчатого вала). С обмотки центральной катушки снимается мощность на исполнительное устройство (электродвигатель). Соседние катушки намотаны в противоположном направлении. Здесь неполный аналог коленчатого вала с шатунными шейками.
Теперь можно перейти к анализу работы составных частей устройства.
Периферийные катушки имеют по 2 обмотки: входную и выходную. На входную подается импульс с трамблера, а выходная соединяется с входной обмоткой следующей катушки.
Здесь следует отметить отличие от ДВС. Отработанные газы не могут быть использованы вторично, так как уже израсходовали свою энергию. Электрический (входной) импульс намагничивает металлический стержень, а после прекращения импульса стержень размагничивается, возвращая полученную энергию почти без потерь. Следовательно эта энергия может быть использована многократно перемещаясь от катушки к катушке. Небольшая потеря мощности при прохождении по цепочке катушек не критична. Причем катушки работают (как и в ДВС) поочередно. Это позволяет получить на один входной (энерго-затратный импульс) несколько (по числу катушек) дополнительных импульсов, принятых центральной катушкой и переданных в нагрузку. Причем на дополнительные импульсы энергия источника питания не расходуется.
При подаче импульса на катушку энергия электрического импульса запасается в виде магнитного поля. По окончании импульса вся (почти) энергия магнитного поля возвращается в катушку в виде импульса обратной ЭДС (далее ОЭДС). Этот импульс широко используется в обратноходовых преобразователях напряжения. Хаббард (насколько мне известно) первым использовал импульсы ОЭДС для создания магнитного поля в другой катушке, связанной с первой согласующей обмоткой. Для этого он мотал на первой катушке 2 обмотки. Первичная подключалась к генератору импульсов, а вторичная (согласующая, передаточная) к следующей катушке. Однако простое последовательное соединение катушек не приводит к появлению ОЭДС во второй катушке. Магнитное поле нарастает и спадает в соответствии с формой импульса ОЭДС, который имеет форму колокола. А нам нужен импульс с крутыми фронтами. Причем передний фронт не так критичен, как задний. Именно от того насколько быстро прервется ток в катушке зависит величина ОЭДС. Позавидовал Хаббарду. У него генератор работает на высоком напряжении и в качестве формирователя импульсов использовались (скорее всего) свечи зажигания от ДВС. В моем варианте генератор проектируется в низковольтном варианте.
В результате проведенных работ было установлено, что ни один из современных пороговых элементов (динистор, тиристор, стабилитрон, оптоэлектронный ключ) не обеспечивают получение крутого заднего фронта. Самым простым решением было использовать для формирования импульса с крутыми фронтами схему блокинг-генератора. Собрал. Проверил. Результат порадовал.
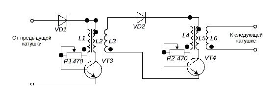
Дальше начались чисто производственные неприятности. Дело в том, что для работы блокинг-генератора необходимы 2 обмотки. Пришлось добавлять 3-ю обмотку согласующую. Оказалось, что индуктивность катушек для генератора мала и он успевает на один импульс ОЭДС выдать несколько импульсов, что категорически недопустимо. Методом проб и ошибок (играл числом витков базовой и коллекторной обмоток) нашел вариант при котором блокинг выдает один импульс и при этом использует практически всю энергию «питающего» импульса ОЭДС. В моем варианте схема формирователя выглядит так.

Транзистор обычный маломощный, рассчитанный на напряжение не ниже 100 вольт, ток не менее 0,5 ампера и частоту более 100 МГц. Например 2N5551. Или другой аналогичный. Катушка намотана на ферритовом стержне от магнитной антенны длиной 60 мм и диаметром 10 мм. На стержне намотано 65 витков 3 проводами одновременно. Резистор ограничивает ток базы транзистора. Импульс ОЭДС со второй катушке почти равен импульсу на первой катушке по амплитуде и точно соответствуем ему по длительности.
Теперь мы можем подать импульс ОЭДС со второй катушки, через аналогичный формирователь на третью катушку. С 3-ей на 4-ую и так далее. У Хаббарда в цепочке было задействовано 8 катушек. У меня 3 катушки уже работают (не считая первой от генератора).


Размер: 3.90 KB

Antek | Post:878480 - Date: 14.01.25(15:10)
В принципе нормально,только нужно для трёх схем три о-образных сердечника,одними сторонами их свести и на них намотать катушку съёма.Про зазоры не забудь.С ТВСов сердечники как раз такие.Складываешь три половинки спинами и мотаешь общую катушку и на других половинках обмотки блокингов и подводишь их к первым через зазоры.Получится как у Мельниченко.Попробуй,вроде так должно быть.Закольцевать выхд первого с началом третьего блокинга.Запуск делать подавая импульс на один любой через диод.Например от заряженного конденсатора.

_________________
А вы друзья как не садитесь-все в музыканты не годитесь.


viknel | Post:878489 - Date: 14.01.25(16:43)
Приношу свои извинения. Ошибся с изображением транзистора.
Исправленная схема!


Размер: 3.96 KB

Antek | Post:878493 - Date: 14.01.25(17:15)
Три этих придурков,что не по теме пишут.😎

_________________
А вы друзья как не садитесь-все в музыканты не годитесь.


sairus | Post:878508 - Date: 14.01.25(19:08)
Ну, так и в чём загвоздка?

_________________
Каждый тезис, должен быть достаточно обоснован.


viknel | Post:878522 - Date: 15.01.25(12:03)
ВАЖНО!
От генератора поступил 1 импульс. На него была потрачена энергия от блока питания. Все остальные импульсы, которые проходили по цепочке катушек были производными от первого импульса. На них энергия от блока питания не тратилась. Сейчас хочу немного посчитать.
Примем потери энергии при формировании и передаче ОЭДС от катушки к катушке 20%. Первый импульс (от генератора) примем за 100%. Тогда на вторую катушку поступит 80%, на третью 60%, на четвертую 40%. Суммарно на 3-х катушках выделится: 80 + 60 + 40 = 180. Напоминаю, что затраты энергии от блока питания (точнее импульс ОЭДС на первой катушке) приняли за 100%. Получили с 3-х дополнительных катушек 180%. То есть получили БОЛЬШЕ, чем затратили!
Откуда взялась эта «дополнительная» энергия? Чуда не бывает. Энергия не появляется и не исчезает. Она лишь переходит из одной формы в другую. Никакие законы классической физики не нарушаются!
Вот и ключевая фраза закона сохранения энергии: ЭНЕРГИЯ ПЕРЕХОДИТ ИЗ ОДНОЙ ФОРМЫ В ДРУГУЮ! Что такое феррит. Мы его делали, вкладывали в него энергию на всем процессе получения готового изделия. Добыча сырья, механическая обработка, термообработка и так далее. На каждом этапе в конечное изделие вкладывается большое количество разных видов энергии, в результате получено изделие с НУЖНЫМИ НАМ СВОЙСТВАМИ. Магнитное поле, которое мы создали импульсом не исчезает само по себе. Свойство феррита позволяет тратить часть запасенной в нем при изготовлении энергии на сброс магнитного поля. В свою очередь сброс магнитного поля порождает ОЭДС в катушке. То есть полученная энергия в катушке является частью энергии феррита. Для примера в куске железа магнитное поле не исчезает после контакта с постоянным магнитом. Соответственно и ОЭДС там отсутствует.
Поскольку феррит при каждом цикле тратит часть своей энергии, то придет время, когда эта энергия закончится и он либо разрушится, либо потеряет свои свойства. Отсюда вывод: вечного двигателя не бывает. Но можно создать устройства, которые, при правильном проектировании, в течение определенного отрезка времени будут выдавать энергию (электрическую мощность) без привычных видов топлива, за счет запасенной ранее (при изготовлении) энергии.

Antek | Post:878524 - Date: 15.01.25(12:28)
Если во вторую катушку поступит 80,то первая израсходует 100-80=20.Накапливать энергию нужно в отдельном сердечнике через зазор,как я написал ранее,как по Мельниченко.

_________________
А вы друзья как не садитесь-все в музыканты не годитесь.


viknel | Post:878526 - Date: 15.01.25(12:37)
Мы используем ОБРАТНУЮ ЭДС! Основной импульс от источника мы не трогаем. Хотелось бы использовать все 100% энергии ОЭДС для намагничиваиня следующей катушки но, к сожалению, это невозможно. Вспомните работу обратноходовых перобразователей. Там мы тоже работаем не с прямыми импульсами, а с выбросом ЭДС.
Энергию мы не накапливаем, а УМНОЖАЕМ ИМПУЛЬСЫ. Про использование полученных "дополнительных" импульсов расскажу позже.


Antek | Post:878528 - Date: 15.01.25(12:53)
Сколько вложили в намагничивание сердечника,столько и в выбросе или точнее в выбросах,там затухающие колебания, за минусом потерь.Ничего не перемножается.

_________________
А вы друзья как не садитесь-все в музыканты не годитесь.


viknel | Post:878530 - Date: 15.01.25(13:09)
Собрали цепочку последовательно соединенных катушек (через формирователи импульсов). Первую запитали от генератора. Обратным импульсом от первой намагнитили вторую. От второй третью и так далее. Сколько мы получили ВСЕГО импульсов? На каждой катушке в цепочке по одному. А от всей цепочки? Вот и считайте.

Antek | Post:878532 - Date: 15.01.25(13:18)
Это тот же самый импульс после последующих формирований и еще с потерями.Если ты его в первом каскаде используешь,например,что бы зажечь лампочку,то ко второму каскаду уже ничего не придёт.

_________________
А вы друзья как не садитесь-все в музыканты не годитесь.


viknel | Post:878533 - Date: 15.01.25(13:32)
Советую еще раз прочитать!. Я использую импульсы ОЭДС ТОЛЬКО для намагничивания следующих катушек. ПОКА! Как я использую полученную последовательность импульсов с катушек расскажу позже.
Посмотри генератор Хаббарда. Его конструкцию. Может быть догадаешься что делать дальше с импульсами.

AlexKP | Post:878558 - Date: 15.01.25(21:15)
viknel Пост: 878533 От 15.Jan.2025 (10:32)
Советую еще раз прочитать!. Я использую импульсы ОЭДС ТОЛЬКО для намагничивания следующих катушек. ПОКА! Как я использую полученную последовательность импульсов с катушек расскажу позже.
Посмотри генератор Хаббарда. Его конструкцию. Может быть догадаешься что делать дальше с импульсами.


- ты физически собирал? Работает? Что осцилл показывает?
Или хотя бы в PSpice промоделировал? Тогда проще результаты сюда выложить.
А так....😀

viknel | Post:878572 - Date: 16.01.25(14:00)
Я выложил даже схему. Смотри самый первый пост. Там всё сказано.

sairus | Post:878577 - Date: 16.01.25(16:55)
Спрошу ещё раз. В чём загвоздка?
По твоим словам,ты знаешь как работает генератор Хаббарда, так что тебе мешает его сделать?

_________________
Каждый тезис, должен быть достаточно обоснован.


viknel | Post:878628 - Date: 17.01.25(13:58)
sairus Пост: 878577 От 16.Jan.2025 (13:55)
Спрошу ещё раз. В чём загвоздка?
По твоим словам,ты знаешь как работает генератор Хаббарда, так что тебе мешает его сделать?


Делаю! Результаты выкладываю.
Если торопишься, то присоединяйся. Может у тебя все быстрее получится.

street | Post:878629 - Date: 17.01.25(15:18)
Здесь следует отметить отличие от ДВС. Отработанные газы не могут быть использованы вторично, так как уже израсходовали свою энергию. Электрический (входной) импульс намагничивает металлический стержень, а после прекращения импульса стержень размагничивается, возвращая полученную энергию почти без потерь.

Отработанные газы могут быть использованы и используются в некоторых моделях. Они крутят турбины и греют теплообменники.
Это вопрос КПД девайса в целом.


Магнитное поле возвращает энергию в обмотку в случае если эта энергия не использована иным образом, т.е. когда реактивная мощность не преобразована в активную.

При осуществлении преобразования индуктивной связью ток связанной обмотки преобразует энергию поля пропорционально связи(в идеале 100%) и возвращать будет нет чего.
Ток нагрузки в связанной обмотке создаст свое, противонаправленное поле(правило Ленца, ака третий закон Ньютона) и итоговый выброс энергии стремится к нулю при абсолютной связи.




Следовательно эта энергия может быть использована многократно перемещаясь от катушки к катушке.

Да, но какой смысл в такой затее?


Это позволяет получить на один входной (энерго-затратный импульс) несколько (по числу катушек) дополнительных импульсов, принятых центральной катушкой и переданных в нагрузку.

И, что? Ну можно это организовать, вот только энергия первичного импульса не отличается от потребления минус потери, которые определяются величиной индуктивной связи(в идеале 100%). Ухудшая связь можно размазать преобразование энергии первичного импульса на несколько тактов, но потери при этом будут только расти, а КПД падать...



Хаббард (насколько мне известно) первым использовал импульсы ОЭДС для создания магнитного поля в другой катушке, связанной с первой согласующей обмоткой.

Да ладно. Гальваническая развязка существовала сама по себе и еще в опытах Фарадея. Так, шта...

Методом проб и ошибок (играл числом витков базовой и коллекторной обмоток) нашел вариант при котором блокинг выдает один импульс и при этом использует практически всю энергию «питающего» импульса ОЭДС.

Маладетц. Хвалю.

Теперь вопрос:
Что является рабочим телом в ДВС?



Что такое феррит. Мы его делали, вкладывали в него энергию на всем процессе получения готового изделия. Добыча сырья, механическая обработка, термообработка и так далее. На каждом этапе в конечное изделие вкладывается большое количество разных видов энергии, в результате получено изделие с НУЖНЫМИ НАМ СВОЙСТВАМИ.

Т.е. предполагаешь феррит, как рабочее тело?
Тогда обоснуй необходимость многотактовой "дрыгалки" блокингов.
Что мешает использовать свойства рабочего тела уже в первом такте?

_________________
Главное в мелочах


sairus | Post:878640 - Date: 17.01.25(16:35)
viknel Пост: 878628 От 17.Jan.2025 (10:58)
sairus Пост: 878577 От 16.Jan.2025 (13:55)
Спрошу ещё раз. В чём загвоздка?
По твоим словам,ты знаешь как работает генератор Хаббарда, так что тебе мешает его сделать?


Делаю! Результаты выкладываю.
Если торопишься, то присоединяйся. Может у тебя все быстрее получится.
Я не тороплюсь, к тому же у меня совсем другое представление о работе генератора Хаббарда, но для исследований в этой области у меня недостаточно оборудования и времени.
До тебя здесь уже была тема по генератор Хаббарда. Её автором был участник под ником Шарп.
Он тоже намотал одну катушку несколько лет водил всех за нос с этой одной катушкой.
Сейчас ситуация похоже повторяется. 😊
К стати у меня есть парочка блокинг генераторов на феритах от ТВС. Я не считаю, что генератор Хаббарда работал на этом принципе, но думаю, что при помощи блокинг генератора можно получить сверхъеденицу.
Я даже её получал, но самозапит без аккумулятора не получается.

_________________
Каждый тезис, должен быть достаточно обоснован.


viknel | Post:878757 - Date: 19.01.25(18:09)
Итак! Подведем промежуточные итоги проведенной работы. Нами получена цепочка последовательно соединенных катушек (через схемы формирователей импульсов). На первую катушку подается импульс, ОЭДС которого возбуждает вторую катушку, та — следующую. В результате по всей цепочке проходят (постепенно затухающие) импульсы намагничивания. Импульсы ОЭДС мы «запрягли» в работу. НО! У нас остались сами импульсы намагничивания. В них сосредоточено определенное количество энергии, которую надо пустить в работу.
Таким образом мы электрически смоделировали блок цилиндров ДВС. Далее надо моделировать работу поршней. Помним, что электрический аналог поршней это магнитное поле катушек.
Известно, что если расположить рядом две катушки и на одну из них подавать импульсы, то во второй катушке, расположенной рядом, будет возникать наведенное магнитное поле, которое вызовет появление ЭДС в обмотке. Причем известно, что нагрузка во второй катушке практически не влияет на потребление энергии первой катушки. То есть отсутствует обратная связь. Моделируем «электрический коленчатый вал».
За работу! Соберем несколько сердечников в единый пакет и намотаем на них катушку. Назовем ее «катушка съема энергии» (далее КСЭ). Расположим нашу цепочку катушек равномерно вокруг КСЭ. Здесь уместно посмотреть на конструкцию генератора Хаббарда. При подаче импульсов на первую катушку в цепочке, на КСЭ будем наблюдать последовательность постепенно затухающих импульсов. Причем их количество равно количеству катушек в нашей цепочке. Дальше дело техники. Подключаем нагрузку и «радуемся жизни».
Радоваться, однако, рано. Проанализировав направления магнитных полей в соседних катушках приходим к выводу, что они находятся в противофазе. Проиллюстрируем. Смотри рисунок.
Здесь условно нарисованы 2 обмотки в момент работы ОЭДС. Наведенное магнитное поле 1-й катушки уменьшается, а во 2-й (генерируемое блокинг генератором) увеличивается. При совпадении направления намотки катушек два поля в противофазе, а во втором случае фазы (направления магнитных полей) совпадают, поддерживая друг друга. Именно совпадение направления магнитных потоков и было использовано Хаббардом при создании его генератора. Соседние катушки намотаны в разные стороны.
Вот, пожалуй и всё, что я могу рассказать на данный момент. Работы продолжаются.
Повторю. На выходной катушке КСЭ на первый импульс мы потратили энергию от блока питания. Все остальные импульсы (по числу катушек минус 1) мы получили бесплатно.


Размер: 4.42 KB

Antek | Post:878758 - Date: 19.01.25(18:38)
viknel Пост: 878757 От 19.Jan.2025 (15:09)

Известно, что если расположить рядом две катушки и на одну из них подавать импульсы, то во второй катушке, расположенной рядом, будет возникать наведенное магнитное поле, которое вызовет появление ЭДС в обмотке. Причем известно, что нагрузка во второй катушке практически не влияет на потребление энергии первой катушки. То есть отсутствует обратная связь.

Связь всегда присутствует.

_________________
А вы друзья как не садитесь-все в музыканты не годитесь.


viknel | Post:878856 - Date: 22.01.25(11:57)
Поясняю работу генератора Хаббарда на примере. Берём стальной шарик и поднимаем его на некоторую высоту над стальной плитой. Отпускаем шарик. Он падает и отскакивает от плиты, поднимаясь вверх на меньшую высоту, снова падает и так далее.
Усложняем опыт. Шарик будет падать на пружину. Эффект тот же. Высота подъема шарика и количество «колебаний» зависит от массы шарика и упругости пружины. Пружина, деформируясь от удара, сжимается, а ее свойства (упругость) будет подкидывать шарик. Поместим на верх пружины пьезоэлемент. Шарик будет теперь ударять не по пружине, а по пьезоэлементу. Считая пьезоэлемент абсолютно твердым телом (допущение допустимо при достаточно эластичной пружине) получим с пьезоэлемента несколько (по числу ударов шарика) электрических импульсов. Конечно, количество колебаний шарика может уменьшиться, но эффект не исчезнет. На первый подъем шарика мы затратили энергию. Первый электрический импульс — это наша затраченная энергия. Все последующие импульсы с пьезоэлемента получены нами без затраты НАШЕЙ энергии. Они от пружины. От свойств пружины, от энергии пружины. От той энергии (свойств), которую мы в нее вложили при изготовлении. Эта энергия расходуется и, если мы 10 или 100 лет будем проводить этот эксперимент, то пружина потеряет свои свойства и не сможет подкидывать шарик.
Вернемся к Хаббарду.
Он проделал те же действия, но не с шариком и пружиной, а с катушками, электрическим импульсом и магнитным полем.
Аналогия. Удар шарика по пружине это электрический импульс. Подъем шарика это обратная ЭДС (ОЭДС).
На первую катушку он подает электрический импульс. Создается магнитное поле. Сердечник намагничивается. После окончания импульса сердечник сбрасывают магнитное поле (возмущение от импульса). Сброс магнитного поля порождает в катушке обратную ЭДС (ОЭДС). Эту энергию всю мы направляем во вторую катушку (через формирователь импульсов). Цикл намагничивания и сброса магнитного поля повторяется. ОЭДС второй катушки направляем в третью катушку. И так далее по цепочке. На первый импульс (как с шариком) мы потратили нашу энергию. Остальные импульсы мы получили из свойств сердечника бесплатно.
Используя специальную катушку сбора энергии (аналог пьезоэлемента) будем суммировать энергию наведенную от магнитных полей каждой катушки в цепочке. Все ОЭДС при этом направлены ТОЛЬКО на следующую катушку.

street | Post:878859 - Date: 22.01.25(13:03)
viknel Пост: 878856 От 22.Jan.2025 (08:57)
Поясняю


Спасиб...


Усложняем опыт. Шарик будет падать на пружину.

Это хорошо, это лучше, чем я ожидал.


Эффект тот же.

В действительности это не так.
Несколько иначе.


зависит от массы шарика и упругости пружины.

Ключевой момент.


Пружина, деформируясь от удара, сжимается, а ее свойства (упругость) будет подкидывать шарик.

Угу, будет.


Поместим на верх пружины пьезоэлемент. Шарик будет теперь ударять не по пружине, а по пьезоэлементу. Считая пьезоэлемент абсолютно твердым телом (допущение допустимо при достаточно эластичной пружине)


Не.
Допущение уместно при абсолютно упругом пьезоэлементе.
Но в действительности он не такой.


Конечно, количество колебаний шарика может уменьшиться,

Не, при абсолютно упругом пьезоэлементе не уменьшится.
В действительности таки да, уменьшится.
На количество отведенной энергии.



На первый подъем шарика мы затратили энергию. Первый электрический импульс — это наша затраченная энергия.

Это если преобразование с КПД в 100%.


Все последующие импульсы с пьезоэлемента получены нами без затраты НАШЕЙ энергии.

Не, благодаря ничтожному КПД в первом преобразовании.



Они от пружины.


Не, они от энергии в поле тяготения.


От свойств пружины, от энергии пружины. От той энергии (свойств), которую мы в нее вложили при изготовлении.

Не. В пружине линейная зависимость.


Эта энергия расходуется и, если мы 10 или 100 лет будем проводить этот эксперимент, то пружина потеряет свои свойства


С чего бы? В абсолютных-то условиях?
Да ладно!?.


Вернемся к Хаббарду.
Он проделал те же действия, но не с шариком и пружиной, а с катушками, электрическим импульсом и магнитным полем.


Да ладно!?
Одному Хаббарду известно, чего он там проделал.


Удар шарика по пружине это электрический импульс. Подъем шарика это обратная ЭДС (ОЭДС).

И, что?
Третий закон Ньютона, куда пристроишь,?


Эту энергию всю мы направляем во вторую катушку (через формирователь импульсов). Цикл намагничивания и сброса магнитного поля повторяется.

Ну и хуле?
Рабочее тело, где?


Используя специальную катушку сбора энергии (аналог пьезоэлемента) будем суммировать энергию наведенную от магнитных полей каждой катушки в цепочке. Все ОЭДС при этом направлены ТОЛЬКО на следующую катушку.

ОЭДС - это сила.
Рабочее тело обозначь.

_________________
Главное в мелочах


viknel | Post:878871 - Date: 22.01.25(16:49)
Пожалуйстп ответьте на 2 вопроса по МОЕМУ последнему тексту.
1. На приемнике пьезоэлементе (катушке съема энергии) будет последовательность импульсов?
ДА или НЕТ ?
2. На первый импульс потрачена энергия от блока питания. На остальные импульсы блок питания тратил энергию?
ДА или НЕТ ?

street | Post:878873 - Date: 22.01.25(17:04)
viknel Пост: 878871 От 22.Jan.2025 (13:49)
Пожалуйстп ответьте на 2 вопроса по МОЕМУ последнему тексту.
1. На приемнике пьезоэлементе (катушке съема энергии) будет последовательность импульсов?
ДА или НЕТ ?

Будет, ну и хуле?



2. На первый импульс потрачена энергия от блока питания. На остальные импульсы блок питания тратил энергию?
ДА или НЕТ ?

Нет.
А на что это влияет?

На твои эмоции?
Ну,а к физике процесса, каким боком?

_________________
Главное в мелочах


viknel | Post:878877 - Date: 22.01.25(18:19)
Интересный ответ. Дополнительные импульсы есть.
Остальные импульсы халявные - без потребления энергии. Сердечника магнитятся "бесплатно". Энергию намагничивания снимаем. А толку в этом не видишь?
Странно.


[ 1 | 2 | 3 ] [>
У Вас нет прав отвечать в этой теме.
Форум - Магнитные генераторы - Генератор Хаббарда - Генератор Хаббарда 2025 - Стр 1
🏠 Главная | 📚 Содержание | 💬 Форум | 📁 Файлы | 📩 Контакт